民用建筑电气设计规范
编号:JGJ16-200819.1 一般规定
19.1.1 本章适用于民用建筑物及建筑群中通过硬件和软件,实现建筑物及建筑群的网络数据通信及办公自动化系统等应用的计算机网络系统设计。
19.1.2 计算机网络系统的设计和配置应标准化,并应具有可靠性、安全性和可扩展性。
19.1.3 计算机网络系统设计前,应进行用户调查和需求分析,以满足用户的需求。
19.1.4 计算机网络系统的配置应遵循实用性和适用的原则,并宜适度超前。
条文说明
19.1 一般规定
19.1.2 计算机网络系统的设计和配置
1 网络的根本是实现互相通信,一个网络中使用的软硬件产品可能由多家生产商提供,因此计算机网络系统中使用的软硬件标准应遵循国际标准,如国际标准化组织(ISO)的开放系统互联标准(OSI)、美国电气与电子工程师协会(IEEE)的局域网标准(IEEE 802.x)、Internet工业标准传输控制/网络互联协议栈(TCP/IP)等;
2 网络标准的特性与组织:
标准定义了网络软硬件以下方面的物理和操作特性:个人计算机环境、网络和通信设备、操作系统、软件。目前计算机工业主要来自有数的几个组织,这些组织中的每一家定义了不同网络活动领域中的标准。
3 主要网络标准:
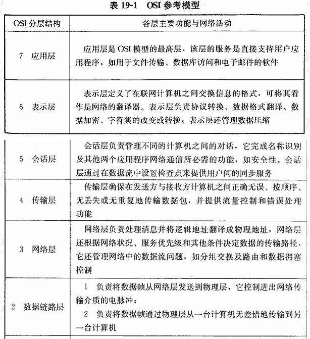
1)OSI参考模型是网络最基本的规范。描述如表19-1所示。


2)IEEE 802.x主要标准参见表19-2。


3)TCP/IP传输控制/网络互联协议栈。
传输控制协议/Internet协议(TCP/IP)是一种开放式工业标准的协议栈,它已经成为不同类型计算机(由完全不同的元件构成)间互相通信的网际协议标准。此外,TCP/IP还提供可路由的企业网络协议,可访问Internet及其资源。
Internet协议(IP)是一种包交换协议,它完成寻址和路由选择功能;传输控制协议(TCP)负责数据从某个节点到另一节点的可靠传输,它是一种基于连接的协议。由于TCP/IP的开发早于OSI模型的开发,它与七层OSI模型的各层不完全匹配,TCP/IP分为四层,各层的功能以及与OSI模型的对应关系参见表19-3。

4
创建计算机网络系统时最常见的问题是硬件不兼容和软、硬件之间不兼容或升级后的软件与原有硬件不兼容,因此,兼容性是必须在设计之初就充分考虑的问题。
5
可扩展性是指软硬件的配置应留有适当的裕量,以适应未来网络用户增加的需要,如布线、集线器/交换机端口、机柜和软件容量等。
19.1.3
每个用户都有其特定的网络应用需求,只有对特定用户充分调查了解并进行需求分析后,才能设计出满足用户在网络应用、网络管理、安全性和对未来计划实施等方面的需求。
19.1.4
网络应用和技术的发展日新月异,网络产品不断推陈出新,因此网络的配置既要满足适用性原则,又要有一定的前瞻性,选择网络设备时应充分考虑网络可预见的应用和技术的发展趋势,在一定时期内适应这些网络应用。