大型商业综合体消防安全管理规范(山西)
编号:DB14/T 2054-2020
颁布时间:2020/6/10
标准级别:地方标准
是否常用:否
是否有效:现行有效
分类:消防安全管理
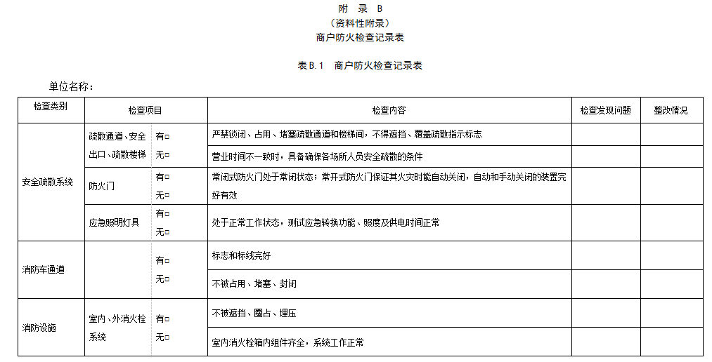
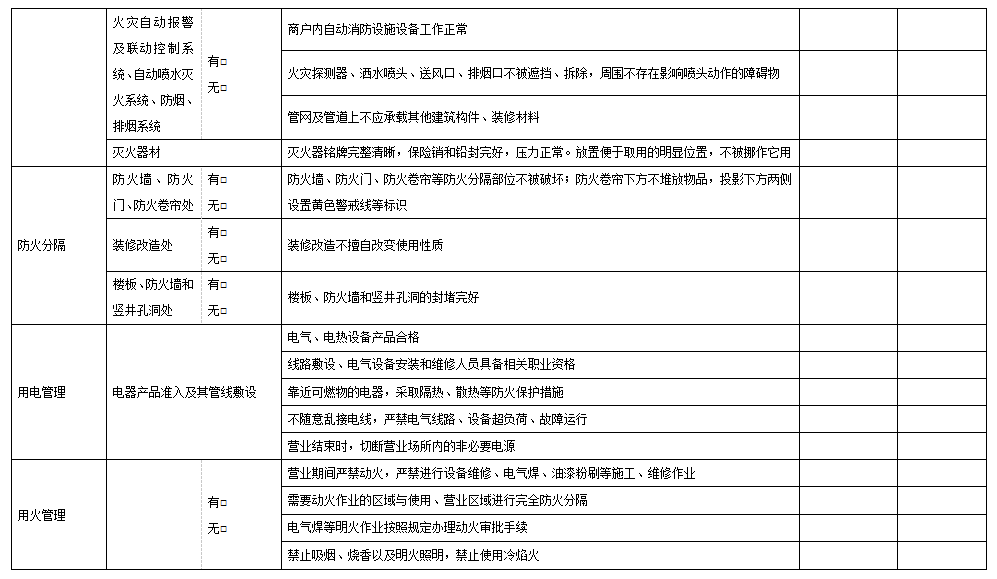
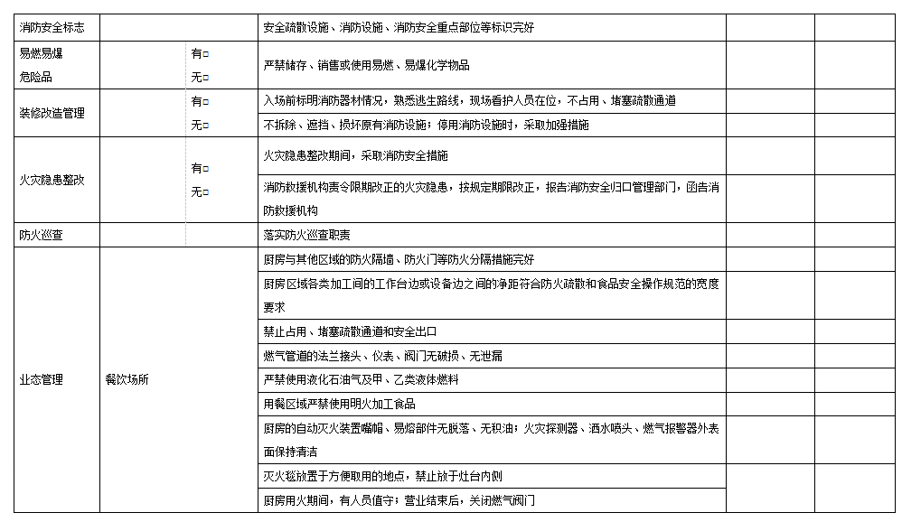
附录B (资料性附录)商户防火检查记录表



