内容


3.1
电源及用电负荷分级





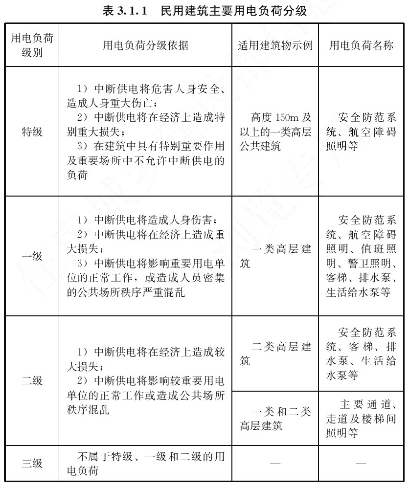
3.1.1
民用建筑主要用电负荷的分级应符合表3.1.1的规定。 3.1.2 一级用电负荷应由两个电源供电,并应符合下列规定:
    1 当一个电源发生故障时,另一个电源不应同时受到损坏;
    2 每个电源的容量应满足全部一级、特级用电负荷的供电要求。
3.1.3 特级用电负荷应由3个电源供电,并应符合下列规定:
    1 3个电源应由满足一级负荷要求的两个电源和一个应急电源组成;
    2 应急电源的容量应满足同时工作最大特级用电负荷的供电要求;
    3 应急电源的切换时间,应满足特级用电负荷允许最短中断供电时间的要求;
    4 应急电源的供电时间,应满足特级用电负荷最长持续运行时间的要求。
3.1.4 应急电源应由符合下列条件之一的电源组成:
    1 独立于正常工作电源的,由专用馈电线路输送的城市电网电源;
    2
独立于正常工作电源的发电机组;
    3 蓄电池组。

3.1.5 当符合下列条件之一时,用电单位应设置自备电源:
    1 特级负荷的应急电源不能满足本规范第3.1.4条第1款的规定;
    2 提供的第二电源不能满足一级负荷要求;
    3 两个电源切换时间不能满足用电设备允许中断供电时间要求。
3.1.6 建筑高度150m及以上的建筑应设置自备柴油发电机组。
3.1.7 用于应急供电的发电机组应处于自启动状态。当城市电网电源中断时,发电机组应能在规定的时间内启动。
3.1.8 与电网并网的光伏发电系统应具有相应的并网保护及隔离功能。
3.1.9 光伏发电系统在并网处应设置并网控制装置,并应设置专用标识和提示性文字符号。
3.1.10 人员可触及的可导电的光伏组件部位应采取电击安全防护措施并设警示标识。

条文说明

3.1.1
用电负荷分级主要是从人身安全和经济损失两个方面来确定,本条根据建筑物特点、供电可靠性及中断供电所造成的损失或影响程度,将建筑物的用电负荷作了分级。以便根据负荷等级采取相应的供电方式,提高投资的经济效益和社会效益。
   
表3.1.1主要列出了民用建筑用电负荷的分级依据及不同类别高层建筑物主要设备用电负荷的等级要求。本条仅对高层建筑物中必须执行的、共性的主要设备用电负荷分级作了强制性规定,其他不同类别建筑物的用电负荷分级应根据项目规范要求确定,消防用电负荷分级应按相关消防标准确定。
3.1.2
本条所指的两个电源包括从城市电网引接的双重电源,也包括一个城市电网电源和一个自备电源,如:柴油发电机电源。这里所指的双重电源可以是来自不同城市电网的电源,也可以是来自同一城市电网但在运行时电源系统之间的联系很弱的电源。一个电源系统任意一处出现异常运行或发生短路故障时,另一个电源仍能不中断供电,这样的电源都可视为双重电源。
   
本条对一级负荷的供电作了规定,一级负荷应由两个电源供电,而且不能同时损坏。因为只有满足这个基本条件,才可能维持其中一个电源继续供电。另外两个电源中的每个电源的容量均应满足全部一级及特级用电负荷的供电要求。这里要说明一下,本规范中所定义的一级用电负荷容量中是不包含特级用电负荷容量的。
3.1.3 本条对特级负荷的供电要求作了明确规定。
    1
供电系统的运行实践经验证明,无论用户从城市电网取几路电源进线,都无法得到严格意义上的两个或三个独立电源,城市电网的各种故障,可能引起全部电源进线同时失去电源,造成停电事故,满足不了特级负荷的供电要求,因此规定特级负荷除由满足一级负荷要求的两个电源供电外,尚应增设应急电源供电。应急电源是与城市电网在电气上独立的各种电源,例如:独立于正常工作电源的由专用馈电线路输送的城市电网电源、蓄电池、柴油发电机等。
    2
一般非消防用的特级负荷在火灾时可根据实际着火情况被部分或全部切除,故应急电源的容量要按实际需要同时工作的最大特级用电负荷来选择。
    3、4
由于重要负荷对允许中断供电的时间是有不同要求的,因此应急电源的切换时间,应按特级负荷设备中允许最短的中断供电时间确定;应急电源的供电时间,应按所需用电设备中最长持续运行时间要求来考虑。

3.1.4 本条规定了可作为应急电源的几种电源,但正常与电网并列运行的自备电源不宜作为应急电源使用。
    1
通常情况下建筑物的正常工作电源是使用城市电网电源,城市电网作为容量大、稳定性高、节能环保的电源,应作为建筑物的正常工作电源。多年来实际运行经验表明,电气故障是无法限制在某个范围内部的,电力部门很难保证供电不中断。供电网络中有效地独立于正常电源的专用馈电线路即是指保证两个供电线路不太可能同时中断供电的线路。
    2
需要说明的是,这里所指的发电机组并不包括用于分布式供能系统中的燃气发电机组,因为在较多地区设置的分布式供能系统并不能保证全年365天24小时全时投入运行,而当分布式供能系统一且停运,此时的燃气发电机组就无法起到应急电源的作用。另外,分布式供能系统中对燃气供应的可靠性也难以保证。
    3 这里的蓄电池组包括了不间断电源装置(UPS)、应急电源装置(EPS)中所设置的蓄电池组。
3.1.5
本条规定了建筑物中设置自备电源的场所。自备电源含备用电源和应急电源,但两者是两个完全不同用途的电源,只有特级负荷才需要设置应急电源。通常用户设置的自备电源,主要是作为应急电源使用,但在一些取得电源较为困难的地区,也可能是作为正常工作电源或备用电源使用的,一般作为正常工作电源或备用电源使用的自备电源对其容量、使用时间、电源切换要求没有特别规定,通常是根据用户自行的需求而进行选择。
    1 本款规定了设置自备电源作为第三电源的条件。对于特级负荷,除两个电源或双重电源外,还应增设自备应急电源;
    2 本款规定了设置自备电源作为第二电源的条件。当第二电源不能满足一级负荷要求时,此时尚需要设置自备电源来满足一级负荷的供电要求;
    3 两个电源在切换过程中,如果其切换时间不能满足用电设备允许中断供电时间要求,应设置自备电源来满足用电设备允许中断供电时间的要求。
3.1.6 本条规定了建筑高度150m及以上的超高层建筑应设自备柴油发电机组的要求。
   
由于建筑高度150m及以上的超高层建筑对消防、安全、电梯、给水等的特殊要求,因此对电源的负荷等级要求相对于一般高层建筑要高得多。对于建筑内的消防安全用电负荷,计算机通信网络设施,保障建筑正常、安全运营的重要设备,重要场所中不允许中断供电的负荷,乃至租用办公(特别是金融业办公)所需的重要设备一般按特级负荷供电。对于特级负荷,除由两个(双重)电源供电外还应增设自备应急电源——通常是采用自备应急柴油发电机组,在正常工作电源故障时作应急供电。当然,自备应急电源还包括常用的蓄电池组、UPS装置、EPS装置等,而蓄电池组、UPS装置、EPS装置由于受到供电时间、容量等的限制,尚不能完全取代自备应急柴油发电机组的用途。应当说,在现有技术和经济条件下自备应急柴油发电机组仍然是一种经济安全可靠的建筑自备应急电源,它能提供持续的大功率的电源保证。建筑内对停电时间有严格要求或不允许间断电源的设备及重要场所的应急照明,通常会分别采用蓄电池组、UPS装置供电,而且是与自备应急柴油发电机组配合使用的。
3.1.7
本条规定了作为应急电源的发电机组自启动应符合的要求。应急发电机组是保证建筑物安全的重要设备,它的首要任务是在城市电网电源中断的应急情况下,能够可靠启动并投入正常运行,以满足使用要求。国家现行有关标准规定应急低压发电机组应能在30s内供电,应急高压发电机组应能在60s内供电。发电机组在30s内供电对于低压发电机组而言较易实现;但对于高压发电机组,由于需通过变压器将高压电源变换成220V/380V电源才能向设备供电,供电系统实现从启动到供电的时间将会长于低压发电机组,因此对高压发电机组是规定在60s内供电;另外高压发电机组供电系统的构成应简单、合理、可靠,且变压器不宜处在长时期不通电的状态。

    当发电机组的启动时间不能满足应急用电设备允许断电时间时,尚需要另外设置UPS或EPS装置。
3.1.8
需要与城市电网并网的光伏发电系统应具有相应的并网保护功能,一旦城市电网或光伏发电系统故障时能够及时受到保护;且并网光伏系统与城市电网之间应设隔离装置,以保证两个电源之间独立运行或维护时能够有效隔离,确保安全。
3.1.9
光伏系统在并网后,一旦城市电网或光伏系统本身出现异常或处于检修状态时,两个并网系统应能可靠脱离,通过专用并网控制装置及时切断两者之间的联系。另外,系统各组件还需通过醒目的专用标识和提示性文字符号来提示光伏系统可能会危害人身安全。
3.1.10
在人员有可能接触或接近光伏发电系统中的可导电光伏组件部位,设置防接触的遮栏或外护物、警示标识、隔离防护措施,主要是为了保障人身安全。有时也会出现这种情况,即使当光伏发电系统从交流侧断开后,直流侧的设备仍有可能带电,因此,对光伏发电系统应设置触电警示标识和防止触电的安全措施,以确保人员的安全。