建筑设计防火规范
编号:GB50016-2014(2018版)
颁布时间:2018/10/1
是否常用:是
是否有效:现行有效
分类:建筑防火
9.3 通风和空气调节
9.3.1 通风和空气调节系统,横向宜按防火分区设置,竖向不宜超过5层。当管道设置防止回流设施或防火阀时,管道布置可不受此限制。竖向风管应设置在管井内。
9.3.2 厂房内有爆炸危险场所的排风管道,严禁穿过防火墙和有爆炸危险的房间隔墙。
9.3.3 甲、乙、丙类厂房内的送、排风管道宜分层设置。当水平或竖向送风管在进入生产车间处设置防火阀时,各层的水平或竖向送风管可合用一个送风系统。
9.3.4 空气中含有易燃、易爆危险物质的房间,其送、排风系统应采用防爆型的通风设备。当送风机布置在单独分隔的通风机房内且送风干管上设置防止回流设施时,可采用普通型的通风设备。
9.3.5 含有燃烧和爆炸危险粉尘的空气,在进入排风机前应采用不产生火花的除尘器进行处理。对于遇水可能形成爆炸的粉尘,严禁采用湿式除尘器。
9.3.6 处理有爆炸危险粉尘的除尘器、排风机的设置应与其他普通型的风机、除尘器分开设置,并宜按单一粉尘分组布置。
9.3.7 净化有爆炸危险粉尘的干式除尘器和过滤器宜布置在厂房外的独立建筑内,建筑外墙与所属厂房的防火间距不应小于10m。
具备连续清灰功能,或具有定期清灰功能且风量不大于15000m³/h、集尘斗的储尘量小于60kg的干式除尘器和过滤器,可布置在厂房内的单独房间内,但应采用耐火极限不低于3.00h的防火隔墙和1.50h的楼板与其他部位分隔。
9.3.8 净化或输送有爆炸危险粉尘和碎屑的除尘器、过滤器或管道,均应设置泄压装置。
净化有爆炸危险粉尘的干式除尘器和过滤器应布置在系统的负压段上。
9.3.9 排除有燃烧或爆炸危险气体、蒸气和粉尘的排风系统,应符合下列规定:
1 排风系统应设置导除静电的接地装置;
2 排风设备不应布置在地下或半地下建筑(室)内;
3 排风管应采用金属管道,并应直接通向室外安全地点,不应暗设。
9.3.10 排除和输送温度超过80℃的空气或其他气体以及易燃碎屑的管道,与可燃或难燃物体之间的间隙不应小于150mm,或采用厚度不小于50mm的不燃材料隔热;当管道上下布置时,表面温度较高者应布置在上面。
9.3.11 通风、空气调节系统的风管在下列部位应设置公称动作温度为70℃的防火阀:
1 穿越防火分区处;
2 穿越通风、空气调节机房的房间隔墙和楼板处;
3 穿越重要或火灾危险性大的场所的房间隔墙和楼板处;
4 穿越防火分隔处的变形缝两侧;
5 竖向风管与每层水平风管交接处的水平管段上。
注:当建筑内每个防火分区的通风、空气调节系统均独立设置时,水平风管与竖向总管的交接处可不设置防火阀。
9.3.12 公共建筑的浴室、卫生间和厨房的竖向排风管,应采取防止回流措施并宜在支管上设置公称动作温度为70℃的防火阀。
公共建筑内厨房的排油烟管道宜按防火分区设置,且在与竖向排风管连接的支管处应设置公称动作温度为150℃的防火阀。
9.3.13 防火阀的设置应符合下列规定:
1 防火阀宜靠近防火分隔处设置;
2 防火阀暗装时,应在安装部位设置方便维护的检修口;
3 在防火阀两侧各2.0m范围内的风管及其绝热材料应采用不燃材料;
4 防火阀应符合现行国家标准《建筑通风和排烟系统用防火阀门》GB 15930的规定。
9.3.14 除下列情况外,通风、空气调节系统的风管应采用不燃材料:
1 接触腐蚀性介质的风管和柔性接头可采用难燃材料;
2 体育馆、展览馆、候机(车、船)建筑(厅)等大空间建筑,单、多层办公建筑和丙、丁、戊类厂房内通风、空气调节系统的风管,当不跨越防火分区且在穿越房间隔墙处设置防火阀时,可采用难燃材料。
9.3.15 设备和风管的绝热材料、用于加湿器的加湿材料、消声材料及其粘结剂,宜采用不燃材料,确有困难时,可采用难燃材料。
风管内设置电加热器时,电加热器的开关应与风机的启停联锁控制。电加热器前后各0.8m范围内的风管和穿过有高温、火源等容易起火房间的风管,均应采用不燃材料。
9.3.16 燃油或燃气锅炉房应设置自然通风或机械通风设施。燃气锅炉房应选用防爆型的事故排风机。当采取机械通风时,机械通风设施应设置导除静电的接地装置,通风量应符合下列规定:
1 燃油锅炉房的正常通风量应按换气次数不少于3次/h确定,事故排风量应按换气次数不少于6次/h确定;
2 燃气锅炉房的正常通风量应按换气次数不少于6次/h确定,事故排风量应按换气次数不少于12次/h确定。
条文说明
9.3 通风和空气调节
9.3.1 由于火灾中的热烟气扩散速度较快,在布置通风和空气调节系统的管道时,要采取措施阻止火灾的横向蔓延,防止和控制火灾的竖向蔓延,使建筑的防火体系完整。本条结合工程设计实际和建筑布置需要,规定通风和空气调节系统的布置,横向尽量按每个防火分区设置,竖向一般不大于5层。通风管道在穿越防火分隔处设置防火阀,可以有效地控制火灾蔓延,在此条件下,通风管道横向或竖向均可以不分区或按楼层分段布置。在住宅建筑中的厨房、厕所的垂直排风管道上,多见用防止回流设施防止火势蔓延,在公共建筑的卫生间和多个排风系统的排风机房里需同时设防火阀和防止回流设施。
本规范要求建筑内管道井的井壁应采用耐火极限不低于1.00h的防火隔墙,故穿过楼层的竖向风管也要求设在管井内或者采用耐火极限不低于1.00h的耐火管道。
住宅建筑中的排风管道内采取的防止回流方法,可参见图8所示的做法。具体做法有:

(1) 增加各层垂直排风支管的高度,使各层排风支管穿越2层楼板;
(2) 把排风竖管分成大小两个管道,竖向干管直通屋面,排风支管分层与竖向干管连通;
(3) 将排风支管顺气流方向插入竖向风道,且支管到支管出口的高度不小于600mm;
(4) 在支管上安装止回阀。
9.3.2 本条为强制性条文。对于有爆炸危险的车间或厂房,容易通过通风管道蔓延到建筑的其它部分,本条对排风管道穿越防火墙和有爆炸危险的部位作了严格限制,以保证防火墙等防火分隔物的完整性,并防止通过排风管道将有爆炸危险场所的火灾或爆炸波引入其他场所。
9.3.3 在火灾危险性较大的甲、乙、丙类厂房内,送排风管要尽量考虑分层设置。当进入生产车间或厂房的水平或垂直风管设置了防火阀时,可以阻止火灾从着火层向相邻层蔓延,因而各层的水平或垂直送风管可以共用一个系统。
9.3.4 在风机停机时,一般会出现空气从风管倒流到风机的现象。当空气中含有易燃或易爆炸物质且风机未做防爆处理时,这些物质会随之被带到风机内,并因风机产生的火花而引起爆炸,故风机要采取防爆措施。一般,可采用有色金属制造的风机叶片和防爆的电动机。
若通风机设置在单独隔开的通风机房内,在送风干管内设置止回阀,即顺气流方向开启的单向阀,能防止危险物质倒流到风机内,且通风机房发生火灾后也不致蔓延至其它房间,因此可采用普通的通风设备。
9.3.5 本条为强制性条文。含有燃烧和爆炸危险粉尘的空气不能进入排风机或在进入排风机前对其进行净化。采用不产生火花的除尘器,主要为防止除尘器工作过程中产生火花引起粉尘、碎屑燃烧或爆炸。
空气中可燃粉尘的含量控制在25%以下,通常是可防止可燃粉尘形成局部高浓度、满足安全要求的数值。美国消防协会(NFPA)《防火手册》指出:可燃蒸气和气体的警告响应浓度为其爆炸下限的20%;当浓度达到爆炸下限的50%时,要停止操作并进行惰化。国内大部分文献和标准也均采用物质爆炸下限的25%为警告值。
9.3.6 根据火灾爆炸案例,有爆炸危险粉尘的排风机、除尘器采取分区、分组布置是必要的。一个系统对应一种粉尘,便于粉尘回收;不同性质的粉尘在一个系统中,有引起化学反应的可能。如硫磺与过氧化铅、氯酸盐混合物能发生爆炸,碳黑混入氧化剂自燃点会降低到100℃。因此,本条强调在布置除尘器和排风机时,要尽量按单一粉尘分组布置。
9.3.7 从国内一些用于净化有爆炸危险粉尘的干式除尘器和过滤器发生爆炸的危害情况看,这些设备如果条件允许布置在厂房之外的独立建筑内,并与所属厂房保持一定的防火间距,对于防止发生爆炸和减少爆炸危害十分有利。
9.3.8 本条为强制性条文。试验和爆炸案例分析均表明,用于排除有爆炸危险的粉尘、碎屑的除尘器、过滤器和管道,如果设置泄压装置,对于减轻爆炸的冲击波破坏较为有效。泄压面积大小则需根据有爆炸危险的粉尘、纤维的危险程度,经计算确定。
要求除尘器和过滤器布置在负压段上,主要为缩短含尘管道的长度,减少管道内的积尘,避免因干式除尘器布置在系统的正压段上漏风而引起火灾。
9.3.9 本条为强制性条文。含可燃气体、蒸气和粉尘场所的排风系统,通过设置导除静电接地的装置,可以减少因静电引发爆炸的可能性。地下、半地下场所易积聚有爆炸危险的蒸气和粉尘等物质,因此对上述场所进行排风的设备不能设置在地下、半地下。
本条第3款规定主要为便于检查维修和排除危险,消除安全隐患。为安全考虑,排气口要尽量远离明火和人员通过或停留的地方。
9.3.10 温度超过80℃的气体管道与可燃或难燃物体长期接触,易引起火灾;容易起火的碎屑也可能在管道内发生火灾,并易引燃邻近的可燃、难燃物体。因此,要求与可燃、难燃物体之间保持一定间隙或应用导热性差的不燃隔热材料进行隔热。
9.3.11 本条为强制性条文。通风和空气调节系统的风管是建筑内部火灾蔓延的途径之一,要采取措施防止火势穿过防火墙和不燃性防火分隔物等位置蔓延。通风、空气调节系统的风管上应设防火阀的部位主要有:
1 防火分区等防火分隔处。主要防止火灾在防火分区或不同防火单元之间蔓延。在某些情况下,必须穿过防火墙或防火隔墙时,需在穿越处设置防火阀,此防火阀一般依靠感烟火灾探测器控制动作,用电讯号通过电磁铁等装置关闭,同时它还具有温度熔断器自动关闭以及手动关闭的功能。
2、3 风管穿越通风、空气调节机房或其他防火隔墙和楼板处。主要防止机房的火灾通过风管蔓延到建筑内的其他房间,或者防止建筑内的火灾通过风管蔓延到机房。此外,为防止火灾蔓延至重要的会议室、贵宾休息室、多功能厅等性质重要的房间或有贵重物品、设备的房间以及易燃物品实验室或易燃物品库房等火灾危险性大的房间,规定风管穿越这些房间的隔墙和楼板处应设置防火阀。
4 在穿越变形缝的两侧风管上。在该部位两侧风管上各设一个防火阀,主要为使防火阀在一定时间里达到耐火完整性和耐火稳定性要求,有效地起到隔烟阻火作用,参见图9。

5 竖向风管与每层水平风管交接处的水平管段上。主要为防止火势竖向蔓延。
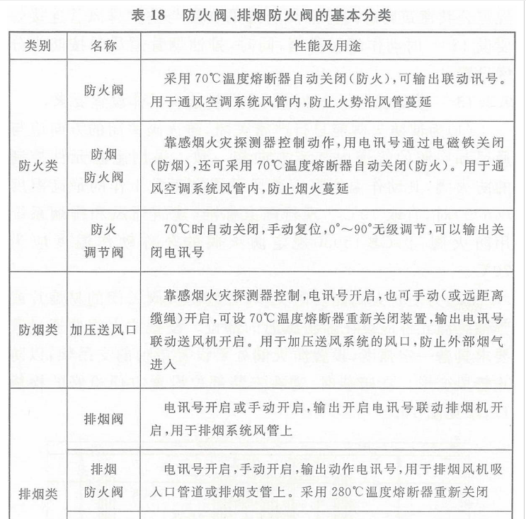
有关防火阀的分类,参见表18。


9.3.12 为防止火势通过建筑内的浴室、卫生间、厨房的垂直排风管道(自然排风或机械排风)蔓延,要求这些部位的垂直排风管采取防回流措施并尽量在其支管上设置防火阀。
由于厨房中平时操作排出的废气温度较高,若在垂直排风管上设置70℃时动作的防火阀,将会影响平时厨房操作中的排风。根据厨房操作需要和厨房常见火灾发生时的温度,本条规定公共建筑厨房的排油烟管道的支管与垂直排风管连接处要设150℃时动作的防火阀,同时,排油烟管道尽量按防火分区设置。
9.3.13 本条规定了防火阀的主要性能和具体设置要求。
(1) 为使防火阀能自行严密关闭,防火阀关闭的方向应与通风和空调的管道内气流方向相一致。采用感温元件控制的防火阀,其动作温度高于通风系统在正常工作的最高温度(45℃)时,宜取70℃。现行国家标准《建筑通风和排烟系统用防火阀门》GB 15930规定防火阀的公称动作温度应为70℃。
(2) 为使防火阀能及时关闭,控制防火阀关闭的易熔片或其它感温元件应设在容易感温的部位。设置防火阀的通风管要求具备一定强度,设置防火阀处要设置单独的支吊架,以防止管段变形。在暗装时,需在安装部位设置方便检修的检修口,参见图10。

(3) 为保证防火阀能在火灾条件下发挥预期作用,穿过防火墙两侧各2.0m范围内的风管绝热材料需采用不燃材料且具备足够的刚性和抗变形能力,穿越处的空隙要用不燃材料或防火封堵材料严密填实。
9.3.14 国内外均有不少因通风、空调系统风管因可燃而致火灾蔓延,造成重大的人员和财产损失的案例,故本条规定通风、空调系统的风管应采用不燃材料制作。
本条规定参考了国外有关标准,考虑了我国有关防火分隔的具体要求及应用实例,如一些大空间民用或工业生产场所。设计要注意控制材料的燃烧性能及其发烟性能和热解产物的毒性。
9.3.15 加湿器的加湿材料常为可燃材料,这给类似设备留下了一定火灾隐患。因此,风管和设备的绝热材料、用于加湿器的加湿材料、消声材料及其粘结剂,应采用不燃材料。在采用不燃材料确有困难时,允许有条件地采用难燃材料。
为防止通风机已停而电加热器继续加热引起过热而着火,电加热器的开关与风机的开关应进行联锁,风机停止运转,电加热器的电源亦应自动切断。同时,电加热器前后各800mm的风管采用不燃材料进行绝热,穿过有火源及容易着火的房间的风管也应采用不燃绝热材料。
目前,不燃绝热材料、消声材料有超细玻璃棉、玻璃纤维、岩棉、矿渣棉等。难燃材料有自熄性聚氨脂泡沫塑料、自熄性聚苯乙烯泡沫塑料等。
9.3.16 本条为强制性条文。本条所指锅炉房包括燃油、燃气的热水、蒸汽锅炉房和直燃型溴化锂冷(热)水机组的机房。
燃油、燃气锅炉房在使用过程中存在逸漏或挥发的可燃性气体,要在这些房间内通过自然通风或机械通风方式保持良好的通风条件,使逸漏或挥发的可燃性气体与空气混合气体的浓度不能达到其爆炸下限值的25%。
燃油锅炉所用油的闪点温度一般高于60℃,油泵房内的温度一般不会高于60℃,不存在爆炸危险。机房的通风量可按泄漏量计算或按换气次数计算,具体设计要求参见现行国家标准《锅炉房设计规范》GB 50041-2008第15.3节有关燃油、燃气锅炉房的通风要求。