自动喷水灭火系统设计规范
编号:GB50084-2017
颁布时间:2018/1/1
是否常用:是
是否有效:现行有效
分类:消防设施
2.1
术语
2.1.1 自动喷水灭火系统 sprinkler
systems
由洒水喷头、报警阀组、水流报警装置(水流指示器或压力开关)等组件,以及管道、供水设施等组成,能在发生火灾时喷水的自动灭火系统。
2.1.2 闭式系统 close-type sprinkler
system
采用闭式洒水喷头的自动喷水灭火系统。
2.1.3 开式系统 open-type sprinkler
system
采用开式洒水喷头的自动喷水灭火系统。
2.1.4 湿式系统 wet pipe sprinkler
system
准工作状态时配水管道内充满用于启动系统的有压水的闭式系统。
2.1.5 干式系统 dry pipe sprinkler
system
准工作状态时配水管道内充满用于启动系统的有压气体的闭式系统。
2.1.6 预作用系统 preaction sprinkler
system
准工作状态时配水管道内不充水,发生火灾时由火灾自动报警系统、充气管道上的压力开关联锁控制预作用装置和启动消防水泵,向配水管道供水的闭式系统。
2.1.7 重复启闭预作用系统 recycling preaction
sprinkler system
能在扑灭火灾后自动关阀、复燃时再次开阀喷水的预作用系统。
2.1.8 雨淋系统 deluge sprinkler
system
由开式洒水喷头、雨淋报警阀组等组成,发生火灾时由火灾自动报警系统或传动管控制,自动开启雨淋报警阀组和启动消防水泵,用于灭火的开式系统。
2.1.9 水幕系统 drencher sprinkler
system
由开式洒水喷头或水幕喷头、雨淋报警阀组或感温雨淋报警阀等组成,用于防火分隔或防护冷却的开式系统。
2.1.10 防火分隔水幕 fire compartment drencher
sprinkler system
由开式洒水喷头或水幕喷头、雨淋报警阀组或感温雨淋报警阀等组成,发生火灾时密集喷洒形成水墙或水帘的水幕系统。
2.1.11 防护冷却水幕 cooling protection drencher
sprinkler system
由水幕喷头、雨淋报警阀组或感温雨淋报警阀等组成,发生火灾时用于冷却防火卷帘、防火玻璃墙等防火分隔设施的水幕系统。
2.1.12 防护冷却系统 cooling protection sprinkler
system
由闭式洒水喷头、湿式报警阀组等组成,发生火灾时用于冷却防火卷帘、防火玻璃墙等防火分隔设施的闭式系统。
2.1.13 作用面积 operation area of sprinkler
system
一次火灾中系统按喷水强度保护的最大面积。
2.1.14 响应时间指数 response time
index(RTI)
闭式洒水喷头的热敏性能指标。
2.1.15 快速响应洒水喷头 fast response
sprinkler
响应时间指数RTI≤50(m·s)0.5的闭式洒水喷头。
2.1.16 特殊响应洒水喷头 special response
sprinkler
响应时间指数500.5的闭式洒水喷头。
2.1.17 标准响应洒水喷头 standard response
sprinkler
响应时间指数800.5的闭式洒水喷头。
2.1.18 一只喷头的保护面积 protection area of the
sprinkler
同一根配水支管上相邻洒水喷头的距离与相邻配水支管之间距离的乘积。
2.1.19 标准覆盖面积洒水喷头 standard coverage
sprinkler
流量系数K≥80,一只喷头的最大保护面积不超过20m2的直立型、下垂型洒水喷头及一只喷头的最大保护面积不超过18m2的边墙型洒水喷头。
2.1.20 扩大覆盖面积洒水喷头 extended coverage(EC)
sprinkler
流量系数K≥80
,一只喷头的最大保护面积大于标准覆盖面积洒水喷头的保护面积,且不超过36m2的洒水喷头,包括直立型、下垂型和边墙型扩大覆盖面积洒水喷头。
2.1.21 标准流量洒水喷头 standard orifice
sprinkler
流量系数K=80的标准覆盖面积洒水喷头。
2.1.22 早期抑制快速响应喷头 early suppression fast
response(ESFR)sprinkler
流量系数K≥161,响应时间指数RTI≤28±8(m·s)0.5,用于保护堆垛与高架仓库的标准覆盖面积洒水喷头。
2.1.23 特殊应用喷头 specific application
sprinkler
流量系数K≥161
,具有较大水滴粒径,在通过标准试验验证后,可用于民用建筑和厂房高大空间场所以及仓库的标准覆盖面积洒水喷头
,包括非仓库型特殊应用喷头和仓库型特殊应用喷头。
2.1.24 家用喷头 residential
sprinkler
适用于住宅建筑和非住宅类居住建筑的一种快速响应洒水喷头。
2.1.25 配水干管 feed mains
报警阀后向配水管供水的管道。
2.1.26 配水管 cross mains
向配水支管供水的管道。
2.1.27 配水支管 branch lines
直接或通过短立管向洒水喷头供水的管道。
2.1.28 配水管道 system pipes
配水干管、配水管及配水支管的总称。
2.1.29 短立管 sprig
连接洒水喷头与配水支管的立管。
2.1.30 消防洒水软管 flexible sprinkler hose
fittings
连接洒水喷头与配水管道的挠性金属软管及洒水喷头调整固定装置。
2.1.31 信号阀 signal valve
具有输出启闭状态信号功能的阀门。
条文说明2. 术语和符号
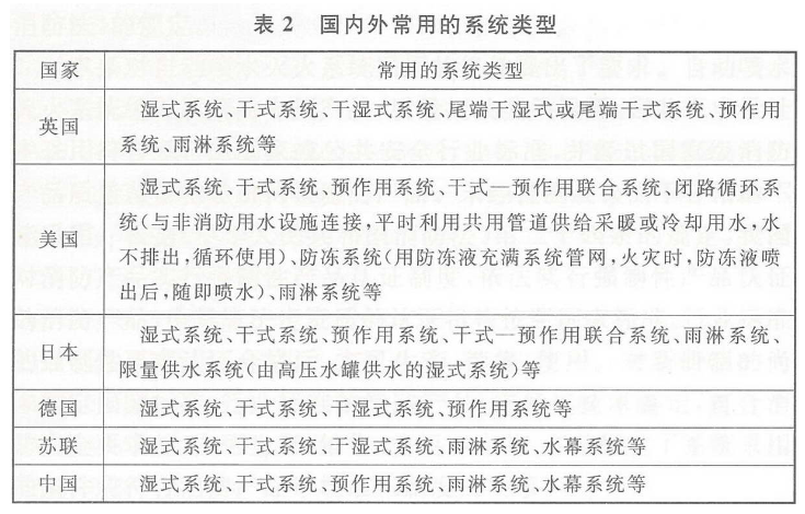
2.1.1 自动喷水灭火系统具有自动探火报警和自动喷水控、灭火的优良性能,是当今国际上应用范围最广、用量最多且造价低廉的自动灭火系统。自动喷水灭火系统的类型较多,从广义上分,可分为闭式系统和开式系统;从使用功能上分,其基本类型又包括湿式系统、干式系统、预作用系统及雨淋系统和水幕系统等(表2)。其中用量最多的是湿式系统,在已安装的自动喷水灭火系统中,70%以上为湿式系统。

2.1.4
湿式系统由闭式洒水喷头、水流指示器、湿式报警阀组以及管道和供水设施等组成,管道内始终充满有压水。湿式系统必须安装在全年不结冰及不会出现过热危险的场所内,该系统在喷头动作后立即喷水,其灭火成功率高于干式系统。
2.1.5
干式系统在准工作状态时配水管道内充有压气体,因此使用场所不受环境温度的限制。与湿式系统的区别在于,干式系统采用干式报警阀组,并设置保持配水管道内气压的充气设施。该系统适用于有冰冻危险或环境温度有可能超过70℃、使管道内的充水汽化升压的场所。干式系统的缺点是发生火灾时,配水管道必须经过排水充气过程,因此延迟了开始喷水的时间,对于可能发生蔓延速度较快火灾的场所,不适合采用此种系统。
2.1.6
本条是对原条文的修改和补充。预作用系统由闭式喷头、预作用装置、管道、充气设备和供水设施等组成,在准工作状态时配水管道内不充水。根据预作用系统的使用场所不同,预作用装置有两种控制方式,一是仅有火灾自动报警系统一组信号联动开启,二是由火灾自动报警系统和自动喷水灭火系统闭式洒水喷头两组信号联动开启。
2.1.7 重复启闭预作用系统与常规预作用系统的不同之处,在于其采用了一种既可输出火警信号又可在环境恢复常温时输出灭火信号的感温探测器。当其感应到环境温度超出预定值时,报警并启动消防水泵和打开具有复位功能的雨淋报警阀,为配水管道充水,并在喷头动作后喷水灭火。喷水过程中,当火场温度恢复至常温时,探测器发出关停系统的信号,在按设定条件延迟喷水一段时间后,关闭雨淋报警阀停止喷水。若火灾复燃、温度再次升高时,系统则再次启动,直至彻底灭火。
2.1.8
雨淋系统采用开式洒水喷头和雨淋报警阀组,由火灾自动报警系统或传动管联动雨淋报警阀和消防水泵,使与雨淋报警阀连接的开式喷头同时喷水。雨淋系统通常安装在发生火灾时火势发展迅猛、蔓延迅速的场所,如舞台等。
2.1.9
水幕系统用于挡烟阻火和冷却分隔物。系统组成的特点是采用开式洒水喷头或水幕喷头,控制供水通断的阀门可根据防火需要采用雨淋报警阀组或人工操作的通用阀门,小型水幕可用感温雨淋报警阀控制。
水幕系统包括防火分隔水幕和防护冷却水幕两种类型。防火分隔水幕利用密集喷洒形成的水墙或水帘阻火挡烟而起到防火分隔作用,防护冷却水幕则利用水的冷却作用,配合防火卷帘等分隔物进行防火分隔。
2.1.12
本条为新增术语。本条提出了自动喷水系统的一项新技术——防护冷却系统,该系统在系统组成上与湿式系统基本一致,但其主要与防火卷帘、防火玻璃墙等防火分隔设施配合使用,通过对防火分隔设施的防护冷却,起到防火分隔功能。
2.1.23
本条为新增术语。
特殊应用喷头是指在通过试验验证的情况下,能够对一些特殊级场所或部位进行有效保护的洒水喷头。考核指标主要有:特定的灭火试验、喷头的洒水分布性能试验以及喷头的热敏感性能试验等。
非仓库型特殊应用喷头用于民用建筑和厂房高大净空场所,国内外的试验研究表明,在民用建筑和厂房高大空间场所内设置合理的自动喷水灭火系统,能提供可靠、有效的保护,但并非所有喷头均适用于此类场所,只有在给定的火灾试验模型下能够有效控、灭火的喷头才能应用。试验表明,适用于该类场所的喷头应具有流量系数大和工作压力低等特点,且喷洒的水滴粒径较大。
仓库型特殊应用喷头是用于高堆垛或高货架仓库的大流量特种洒水喷头,与ESFR喷头相比,其以控制火灾蔓延为目的,喷头最低工作压力较ESFR喷头低,且障碍物对喷头洒水的影响较小。
2.1.24
本条为新增术语。
家用喷头是适用于住宅建筑和宿舍、公寓等非住宅类居住建筑内的一种快速响应喷头,其作用是在火灾初期迅速启动喷洒,降低起火部位周围的火场温度及烟密度,并控制居所内火灾的扩大及蔓延。与其他类型喷头相比,家用喷头更有利于保护人员疏散。美国消防协会标准《自动喷水灭火系统安装标准》NFPA
13规定,家用喷头可用于住宅单元及相邻的走道内,并规定住宅单元除普通住宅外,还包括宾馆客房、宿舍、用于寄宿和出租的房间、护理房(供需要有人照顾的体弱人员居住,有医疗设施)及类似的居住单元等。并且规定,家用喷头具有3个特征:(1)适用于居住场所;(2)用于保护人员逃生;(3)具有快速响应功能。