火灾自动报警系统设计规范
编号:GB50116-2013
颁布时间:2014/5/1
是否常用:是
是否有效:现行有效
分类:消防设施
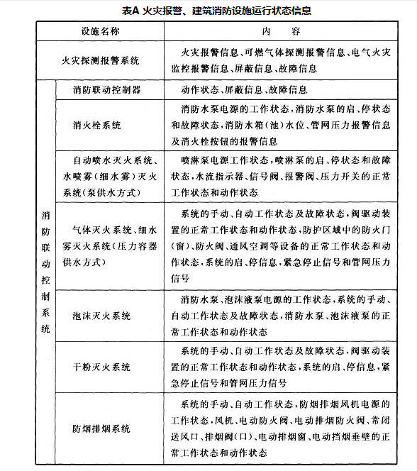
附录A
火灾报警、建筑消防设施运行状态信息表

