建筑设计防火规范(2006版)
编号:GB50016-2006
颁布时间:2006/12/1
是否常用:是
是否有效:已废止
分类:建筑防火
5.1
民用建筑的耐火等级、层数和建筑面积
5.1.1
民用建筑的耐火等级应分为一、二、三、四级。除本规范另有规定者外,不同耐火等级建筑物相应构件的燃烧性能和耐火极限不应低于表5.1.1的规定。

注:1
除本规范另有规定者外,以木柱承重且以不燃烧材料作为墙体的建筑物,其耐火等级应按四级确定;
2
二级耐火等级建筑的吊顶采用不燃烧体时,其耐火极限不限;
3
在二级耐火等级的建筑中,面积不超过100m²的房间隔墙,如执行本表的规定确有困难时,可采用耐火极限不低于0.3h的不燃烧体;
4
一、二级耐火等级建筑疏散走道两侧的隔墙,按本表规定执行确有困难时,可采用0.75h不燃烧体。
5.1.2
二级耐火等级的建筑,当房间隔墙采用难燃烧体时,其耐火极限应提高0.25h 。
5.1.3
一、二级耐火等级建筑的上人平屋顶,其屋面板的耐火极限分别不应低于1.50h和1.00h。
5.1.4
一、二级耐火等级建筑的屋面板应采用不燃烧材料,但其屋面防水层和绝热层可采用可燃材料。
5.1.5
二级耐火等级住宅的楼板采用预应力钢筋混凝土楼板时,该楼板的耐火极限不应低于0.75h。
5.1.6
三级耐火等级的下列建筑或部位的吊顶,应采用不燃烧体或耐火极限不低于0.25h的难燃烧体:
1
医院、疗养院、中小学校、老年人建筑及托儿所、幼儿园的儿童用房和儿童游乐厅等儿童活动场所;
2
3层及3层以上建筑中的门厅、走道。
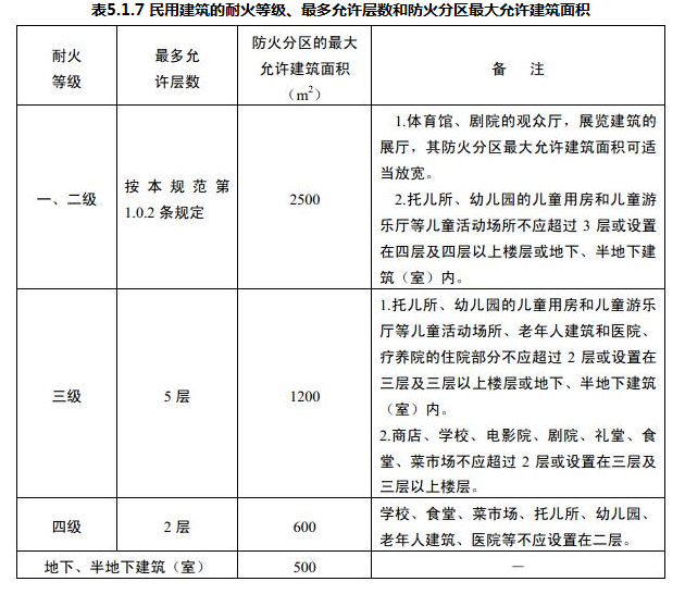
5.1.7
民用建筑的耐火等级、最多允许层数和防火分区最大允许建筑面积应符合表5.1.7的规定。

注:1
建筑内设置自动灭火系统时,该防火分区的最大允许建筑面积可按本表的规定增加1.0倍。局部设置时,增加面积可按该局部面积的1.0倍计算。
2
当住宅建筑构件的耐火极限和燃烧性能符合现行国家标准《住宅建筑规范》GB50368 的规定时,其最多允许层数执行该标准的规定。
5.1.8
地下、半地下建筑(室)的耐火等级应为一级;重要公共建筑的耐火等级不应低于二级。
5.1.9
当多层建筑物内设置自动扶梯、敞开楼梯等上下层相连通的开口时,其防火分区面积应按上下层相连通的面积叠加计算;当其建筑面积之和大于本规范第5.1.7条的规定时,应划分防火分区。
5.1.10
建筑物内设置中庭时,其防火分区面积应按上下层相连通的面积叠加计算;当超过一个防火分区最大允许建筑面积时,应符合下列规定:
1
房间与中庭相通的开口部位应设置能自行关闭的甲级防火门窗;
2
与中庭相通的过厅、通道等处应设置甲级防火门或防火卷帘;防火门或防火卷帘应能在火灾时自动关闭或降落。防火卷帘的设置应符合本规范第7.5.3条的规定;
3
中庭应按本规范第9章的规定设置排烟设施。
5.1.11
防火分区之间应采用防火墙分隔。当采用防火墙确有困难时,可采用防火卷帘等防火分隔设施分隔。采用防火卷帘时应符合本规范第7.5.3条的规定。
5.1.12
地上商店营业厅、展览建筑的展览厅符合下列条件时,其每个防火分区的最大允许建筑面积不应大于10000m²:
1
设置在一、二级耐火等级的单层建筑内或多层建筑的首层;
2 按本规范第8、9、11
章的规定设置有自动喷水灭火系统、排烟设施和火灾自动报警系统;
3
内部装修设计符合现行国家标准《建筑内部装修设计防火规范》GB50222的有关规定。
5.1.13
地下商店应符合下列规定:
1
营业厅不应设置在地下三层及三层以下;
2
不应经营和储存火灾危险性为甲、乙类储存物品属性的商品;
3
当设有火灾自动报警系统和自动灭火系统,且建筑内部装修符合现行国家标准《建筑内部装修设计防火规范》GB50222的有关规定时,其营业厅每个防火分区的最大允许建筑面积可增加到2000m²;
4
应设置防烟与排烟设施;
5
当地下商店总建筑面积大于20000m²时,应采用不开设门窗洞口的防火墙分隔。相邻区域确需局部连通时,应选择采取下列措施进行防火分隔:
1)下沉式广场等室外开敞空间。该室外开敞空间的设置应能防止相邻区域的火灾蔓延和便于安全疏散;
2)防火隔间。该防火隔间的墙应为实体防火墙,在隔间的相邻区域分别设置火灾时能自行关闭的常开式甲级防火门;
3)避难走道。该避难走道除应符合现行国家标准《人民防空工程设计防火规范》GB50098的有关规定外,其两侧的墙应为实体防火墙,且在局部连通处的墙上应分别设置火灾时能自行关闭的常开式甲级防火门;
4)防烟楼梯间。该防烟楼梯间及前室的门应为火灾时能自行关闭的常开式甲级防火门。
5.1.14 歌舞厅、录像厅、夜总会、放映厅、卡拉OK
厅(含具有卡拉OK功能的餐厅)、游艺厅(含电子游艺厅)、桑拿浴室(不包括洗浴部分)、网吧等歌舞娱乐放映游艺场所,宜设置在一、二级耐火等级建筑物内的首层、二层或三层的靠外墙部位,不宜布置在袋形走道的两侧或尽端。
5.1.15
当歌舞厅、录像厅、夜总会、放映厅、卡拉OK厅(含具有卡拉OK功能的餐厅)、游艺厅(含电子游艺厅)、桑拿浴室(不包括洗浴部分)、网吧等歌舞娱乐放映游艺场所必须布置在袋形走道的两侧或尽端时,最远房间的疏散门至最近安全出口的距离不应大于9m。当必须布置在建筑物内首层、二层或三层外的其它楼层时,尚应符合下列规定:
1
不应布置在地下二层及二层以下。当布置在地下一层时,地下一层地面与室外出入口地坪的高差不应大于10.0m;
2 一个厅、室的建筑面积不应大于200m²
,并应采用耐火极限不低于2.00h 的不燃烧体隔墙和1.00h
的不燃烧体楼板与其它部位隔开,厅、室的疏散门应设置乙级防火门;
3
应按本规范第9章设置防烟与排烟设施。