城市消防远程监控系统技术规范
编号:GB50440-2007
颁布时间:2008/1/1
是否常用:是
是否有效:现行有效
分类:消防安全管理
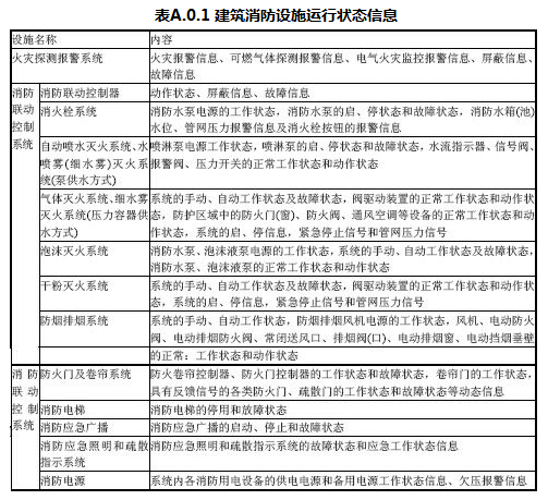
附录A 建筑消防设施运行状态信息
A.0.1联网用户的建筑消防设施运行状态信息内容应符合表A.0.1的要求。