消防产品现场检查判定规则
编号:GA588-2012
颁布时间:2012/12/26
标准级别:行业标准
是否常用:是
是否有效:现行有效
分类:消防设施
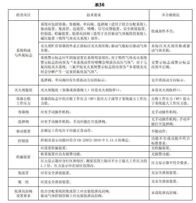
6.4 气体灭火设备
6.4.1 卤代烷和惰性气体灭火系统6.4.1.1 检查项目
检查项目、技术要求和不合格情况见表36。
6.4.1.2 检查方法 6.4.1.2.1 系统构成与外观标志
6.4.1.2.1.1 检查系统是否包括容器、容器阀、单向阀、选择阀(适用于组合分配系统)、驱动装置、集流管、连接管、喷嘴、信号反馈装置、安全泄放装置、控制盘、检漏装置、低泄高封阀(适用于具有驱动气体瓶组的系统)、减压装置(惰性气体灭火系统)部件。
6.4.1.2.1.2 检查灭火剂贮存容器的外表正面是否标注灭火药剂名称、驱动气瓶是否标出驱动气体名称。
6.4.1.2.1.3 检查系统警示标志的内容是否符合标准要求。
6.4.1.2.1.4 检查选择阀、单向阀是否有介质流动方向的标示。
6.4.1.2.2 容器公称工作压力
检查容器的标志,标志中的公称工作压力(WP)值是否大于或等于系统最大工作压力值。
6.4.1.2.3 容器阀
检查容器阀是否有手动操作机构。
6.4.1.2.4 选择阀
检查选择阀是否有手动操作机构,用手操作选择阀手动机构,检查是否能打开选择阀。
6.4.1.2.5 驱动器
6.4.1.2.5.1 对于电磁型驱动器,应将电磁型驱动器从被驱动的阀门上卸下,向电磁型驱动器施加额定工作电压,检查电磁阀能否动作可靠。试验后应将电磁阀复位后安装在被驱动的阀门上。
6.4.1.2.5.2 对于电爆型驱动器,在具有备用电爆元件的前提下进行本项检查。将电爆型驱动器卸下,施加额定工作电压,检查电爆型驱动器是否动作可靠。试验后应换上新的电爆元件。
6.4.1.2.6 控制盘
6.4.1.2.6.1 检查前应断开系统启动回路,可用等效负载代替。
6.4.1.2.6.2 检查控制盘是否有自动、手动启动灭火系统功能,自动状态、手动状态有无明显标志,是否能相互转换。无论控制盘处于自动或手动状态,手动操作启动是否始终有效。
6.4.1.2.6.3 控制盘是否有延迟启动功能,延迟时间0s~30s是否连续可调,如采用分档调节时,每档间隔是否大于5s。
6.4.1.2.6.4 在控制盘设置“紧急启动”按键时,该键是否有避免人员误触及的保护措施;设置“紧急中断”按键时,按键是否置于易操作部位。
6.4.1.2.6.5 控制盘是否有灭火系统启动后的灭火剂喷洒情况的反馈信号显示功能。
6.4.1.2.6.6 控制盘是否提供控制外部设备的接线端子。
6.4.1.2.7 检漏装置
采用称重装置检漏的,将灭火剂瓶组轻轻抬起,观察检漏装置是否能发出声、光报警;采用压力显示器检漏的,观察示值是否在绿区范围,压力显示器的测量上限是否满足要求。
6.4.1.2.8 集流管
检查是否有安全泄放装置。
6.4.1.2.9 低泄高封阀
根据系统特点检查是否设低泄高封阀。
6.4.1.3 检测器具
24 V电源或220 V电源(根据零部件的要求选择电源)。
6.4.2 高压二氧化碳灭火系统
6.4.2.1 检查项目
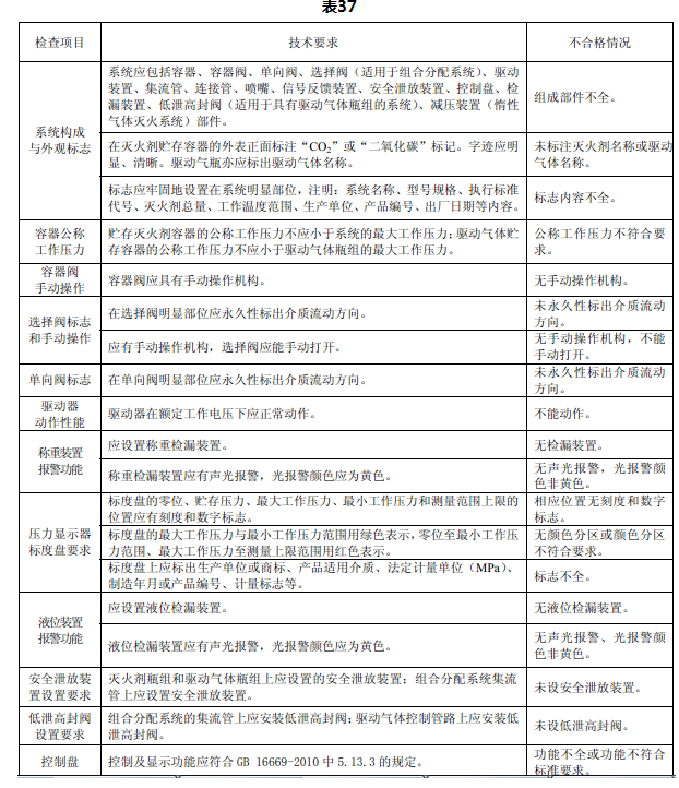
检查项目、技术要求和不合格情况见表37。
6.4.2.2 检查方法
6.4.2.2.1 容器公称工作压力
检查容器的标志,标志中的公称工作压力(WP)值是否大于或等于系统最大工作压力值。
6.4.2.2.2 手动操作性能
检查容器阀是否具有手动操作机构。
用手操作选择阀手动机构,是否能打开选择阀。
6.4.2.2.3 驱动器
6.4.2.2.3.1 对于电磁型驱动器,将电磁型驱动器的电磁阀卸下,施加额定工作电压启动电磁阀,检查电磁阀能否动作可靠。试验后应将电磁阀复原。
6.4.2.2.3.2 对于电爆型驱动器,在有备用电爆元件的前提下进行本项检查。将电爆型驱动器卸下,施加额定工作电压,检查电爆型驱动器是否动作可靠。试验后应换上新的电爆元件。
6.4.2.2.4 系统标志
检查标志是否齐全;检查灭火剂贮存容器外表正面是否有“CO2”或“二氧化碳”字样。
6.4.2.2.5 系统检漏装置要求
采用称重装置检漏的,将灭火剂瓶组轻轻抬起,检查检漏装置是否能发出声、光报警;光报警颜色是否符合要求。
6.4.2.2.6 安全泄放装置
检查贮存灭火剂的容器(或容器阀)上是否设泄放装置。
6.4.2.2.7 低泄高封阀
根据系统特点检查是否设低泄高封阀。
6.4.2.2.8 介质流向标识检查
检查选择阀、单向阀阀体上是否有永久性介质流向箭头。
6.4.2.2.9 压力显示器检查
检查压力显示器标度盘是否按要求设置红绿分区、分区是否合理、是否刻度和数字标识、标度盘标志是否齐全。

6.4.2.2.10 控制盘
6.4.2.2.10.1 检查前应断开系统启动回路,可用等效负载代替。
6.4.2.2.10.2 检查控制盘是否有自动、手动启动灭火系统功能,自动状态、手动状态有无明显标志,是否能相互转换。无论控制盘处于自动或手动状态,手动操作启动是否始终有效。
6.4.2.2.10.3 控制盘是否有延迟启动功能,延迟时间0s~30s是否连续可调,如采用分档调节时,每档间隔是否大于5s。
6.4.2.2.10.4 在控制盘设置“紧急启动”按键时,该键是否有避免人员误触及的保护措施;设置“紧急中断”按键时,按键是否置于易操作部位。
6.4.2.2.10.5 控制盘是否有灭火系统启动后的灭火剂喷洒情况的反馈信号显示功能。
6.4.2.2.10.6 控制盘是否提供控制外部设备的接线端子。
6.4.2.3 检测器具
24 V电源或220 V电源(根据零部件的要求选择电源)。
6.4.3 固定灭火系统控制装置

6.4.3.1 检查项目
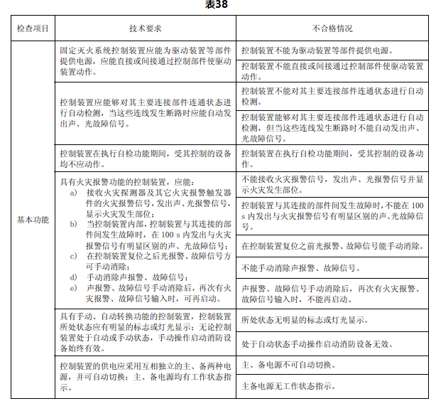
检查项目、技术要求和不合格情况见表38。
6.4.3.2 检查方法
6.4.3.2.1 首先确认固定灭火控制装置配接驱动装置的驱动电压,并在至少两个不同部位或不同区域配接负载,接通电源,处于正常监视状态。使控制装置发出驱动信号,观察控制装置的状态和负载启动情况。
6.4.3.2.2 手动操作控制装置的自检机构,观察所有指示灯(器)的指示情况。
6.4.3.2.3 将与控制装置连接的某个负载断开,观察控制装置的声、光故障信号。
6.4.3.2.4 对具有火灾报警功能的控制装置,通过火灾报警触发器件使控制装置处于报警状态和故障状态,并观察相应的声、光信号。
6.4.3.2.5 对具有手、自动转换功能的控制装置,使装置处于自动状态,然后手动启动,观察负载启动情况和控制装置状态指示情况。
6.4.3.2.6 切断控制装置的主电源,使其由备用电源供电,再恢复主电源,检查控制装置的主备电源的转换情况、状态指示情况。
6.4.4 热气溶胶灭火装置
6.4.4.1 检查项目
检查项目、技术要求和不合格情况见表39。

6.4.4.2 检查方法
6.4.4.2.1 外观
目测检查。
6.4.4.2.2 材料和联动性能
目测检查。
6.4.4.2.3 装置的使用有效期
检查装置的铭牌,查看灭火装置是否在使用有效期内。
6.4.4.2.4 控制装置
检查装置是否具有“检修开关”,其光信号显示是否为黄色。
6.4.4.2.5 远程启动按钮
检查配套使用的按钮是否具有避免人员误启动的措施。
6.4.5 低压二氧化碳灭火系统
6.4.5.1 检查项目
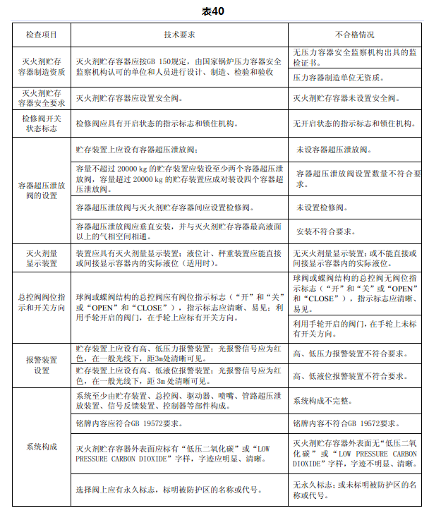
检查项目、技术要求和不合格情况见表40。
6.4.5.2 检查方法
6.4.5.2.1 灭火剂贮存容器
6.4.5.2.1.1 资质检查
检查灭火剂贮存容器有无压力容器安全监察机构出具的监检证书,压力容器制造单位有无资质。
6.4.5.2.1.2 安全要求
检查灭火剂贮存容器是否设置安全阀。
6.4.5.2.2 检修阀开关状态标志
检查检修阀是否具有开启状态的指示标志,并有锁住机构。正常运行状态下,检修阀处于开启状态,锁住机构应确保其他操作人员不能使检修阀关闭。
6.4.5.2.3 容器超压泄放阀的设置
检查贮存装置上是否设有容器超压泄放阀;容器超压泄放阀的数量设置是否满足标准要求;检查容器超压泄放阀与灭火剂贮存容器间是否设置检修阀;容器超压泄放阀是否垂直安装,并与灭火剂贮存容器最高液面以上的气相空间相通。
6.4.5.2.4 灭火剂量显示装置
检查装置是否具有灭火剂量显示装置。液位计、秤重装置是否能直接或间接显示容器内的实际液位(适用时)。
6.4.5.2.5 总控阀阀位指示和开关方向
检查球阀或蝶阀结构的总控阀有无阀位指示标志(“开”和“关”或“OPEN”和“CLOSE”),指示标志是否清晰、易见。利用手轮开启的阀门,在手轮上是否标有开关方向。

6.4.5.2.6 报警装置的设置
6.4.5.2.6.1 检查贮存装置上是否设有高、低压力报警装置;光报警信号是否为红色,在一般光线下,距3m处是否清晰可见。
6.4.5.2.6.2 检查贮存装置上是否设有高、低液位报警装置;光报警信号是否为红色,在一般光线下,距3m处是否清晰可见。
6.4.5.2.7 系统构成
6.4.5.2.7.1 检查系统是否至少由贮存装置、总控阀、驱动器、喷嘴、管路超压泄放装置、信号反馈装置、控制器等部件构成。
6.4.5.2.7.2 检查系统铭牌内容是否符合GB 19572要求。
6.4.5.2.7.3 检查灭火剂贮存容器外表面是否标有“低压二氧化碳”或“LOW PRESSURE CARBON DIOXIDE”字样,字迹是否明显、清晰。
6.4.5.2.7.4 检查选择阀上是否有永久标志,标明被防护区的名称或代号。
6.4.5.3 检查器具
秒表。
6.4.6 悬挂式气体灭火装置
6.4.6.1 检查项目
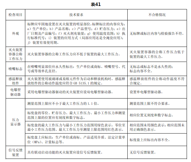
检查项目、技术要求和不合格情况见表41。
6.4.6.2 检查方法
6.4.6.2.1 外观
检查外观、是否有标牌,标牌内容是否齐全。
6.4.6.2.2 灭火装置容器公称工作压力
检查灭火装置容器的公称工作压力是否低于装置的最大工作压力。
6.4.6.2.3 喷嘴标志
检查在喷嘴明显部位是否永久性标出要求内容。
6.4.6.2.4 感温释放组件外观
检查感温释放组件公称动作温度与颜色标志是否符合要求。
6.4.6.2.5 电爆型驱动器
检查是否设有双电爆型驱动器。
6.4.6.2.6 压力显示器
目测检查。
6.4.6.2.7 信号反馈装置
对于具有联动启动功能的装置是否设有信号反馈装置。

6.4.7 柜式气体灭火装置
6.4.7.1 检查项目
检查项目、技术要求和不合格情况见表42。
6.4.7.2 检查方法
6.4.7.2.1 外观质量
6.4.7.2.1.1 检查装置各构成部件是否有明显的加工缺陷或机械损伤,部件外表面是否进行防腐蚀处理,防腐涂层、镀层是否完整、均匀。
6.4.7.2.1.2 检查装置的铭牌是否设置在明显部位,标示内容是否符合 GB 16670 要求。
6.4.7.2.2 灭火剂瓶组标志
检查灭火剂瓶组外表正面是否标注灭火剂名称或商品名称、灭火剂充装量。
6.4.7.2.3 容器公称工作压力
检查容器的公称工作压力(WP值)是否不低于相应系统的最大工作压力。

6.4.7.2.4 检漏部件
6.4.7.2.4.1 检查灭火剂瓶组和驱动气体瓶组(适用时)是否设检漏部件。
6.4.7.2.4.2 检查称重部件标志是否标出:生产单位或商标、型号规格、称重范围等。
6.4.7.2.4.3 检查压力显示器标度盘是否满足 GB 16670 要求。
6.4.8 厨房设备灭火装置
6.4.8.1 检查项目
检查项目、技术要求和不合格情况见表43。
6.4.8.2 检查方法
6.4.8.2.1 装置部件与外观标志
6.4.8.2.1.1 检查装置是否包括容器、容器阀、燃气联动阀、水流联动阀(具有此功能的)、减压阀(设计上有的)、连接管、喷嘴、控制盘、感温器、驱动装置等部件。
6.4.8.2.1.2 检查灭火剂贮存容器的外表面是否用中文标注出灭火剂名称、灭火剂充装质量及灭火剂有效使用期。驱动气瓶是否标出驱动气体名称和充装质量(或压力)。
6.4.8.2.1.3 检查装置的铭牌是否标注有产品名称、型号、执行标准代号、贮存压力、灭火剂类别、灭火剂充装量、使用温度范围、生产单位、出厂日期等内容。
6.4.8.2.2 启动方式
6.4.8.2.2.1 检查机械启动式的装置是否具有自动启动和机械应急启动功能。
6.4.8.2.2.2 检查电启动式的装置是否具有自动启动、手动启动和机械应急启动功能。
6.4.8.2.2.3 检查机械应急启动的操作机构是否有防止误动作的措施。
6.4.8.2.2.4 检查机械应急启动的操作机构是否用文字或图形符号标明操作方法。

6.4.8.2.3 喷嘴结构
6.4.8.2.3.1 检查喷嘴是否设有防止喷孔被外界物质堵塞用的保护帽,是否配有防止杂物堵塞喷孔的过滤器。
6.4.8.2.3.2 检查喷射时保护帽是否能正常脱离喷嘴。
6.4.8.2.4 驱动器
6.4.8.2.4.1 对于电磁型驱动器,应将电磁型驱动器从被驱动的阀门上卸下,向电磁型驱动器施加额定工作电压,检查电磁阀能否动作可靠。试验后应将电磁阀复位后安装在被驱动的阀门上。
6.4.8.2.4.2 对于电爆型驱动器,在具有备用电爆元件的前提下进行本项检查。将电爆型驱动器卸下,施加额定工作电压,检查电爆型驱动器是否动作可靠。试验后应换上新的电爆元件。
6.4.8.3 检测器具
24V电源或220V电源(根据零部件的要求选择电源)。