消防产品现场检查判定规则
编号:GA588-2012
颁布时间:2012/12/26
标准级别:行业标准
是否常用:是
是否有效:现行有效
分类:消防设施
6.5 干粉灭火设备
6.5.1 干粉灭火系统6.5.1.1 检查项目
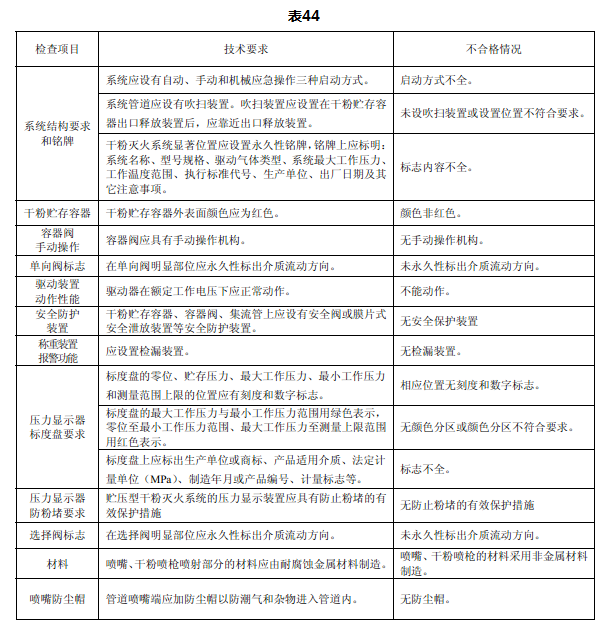
检查项目、技术要求和不合格情况见表44。
6.5.1.2 检查方法 6.5.1.2.1 系统铭牌标志检查
检查系统是否有永久性标志,标志内容是否符合标准要求。
6.5.1.2.2 介质流向标识检查
检查单向阀、选择阀阀体上是否有永久性介质流动方向标识。
6.5.1.2.3 结构检查
6.5.1.2.3.1 检查系统是否设有自动、手动和机械应急操作三种启动形式。
6.5.1.2.3.2 检查系统管道是否设有吹扫装置,设置是否符合要求。
6.5.1.2.3.3 检查喷嘴端否有防尘帽。
6.5.1.2.3.4 检查压力显示装置是否具有防止粉堵的有效保护措施。
6.5.1.2.4 安全防护装置
检查干粉贮存容器、容器阀、集流管上是否设有安全保护装置。
6.5.1.2.5 材料
检查喷嘴、干粉喷枪的材料是否由耐腐蚀材料制造,其中喷孔部分是否由耐腐蚀的金属材料制造。
6.5.1.2.6 手动操作性能
检查容器阀是否具有手动操作;用手操作选择阀手动机构,是否能打开选择阀。
6.5.1.2.7 驱动器
6.5.1.2.7.1 对于电磁型驱动器,将电磁型驱动器的电磁阀卸下,施加额定工作电压启动电磁阀,检查电磁阀能否动作可靠。试验后应将电磁阀复原。
6.5.1.2.7.2 对于电爆型驱动器,在有备用电爆元件的前提下进行本项检查。将电爆型驱动器卸下,施加额定工作电压,检查电爆型驱动器是否动作可靠。试验后应换上新的电爆元件。
6.5.1.2.8 系统检漏装置要求
采用称重装置检漏的,将灭火剂瓶组轻轻抬起,检查检漏装置是否能发出报警。
6.5.1.2.9 压力显示器检查
检查压力显示器标度盘是否按要求设置红绿分区、分区是否合理、是否刻度和数字标识、标度盘标志是否齐全。
6.5.1.3 检测器具
24 V电源或220 V电源(根据零部件的要求选择电源)。
6.5.2 悬挂式干粉灭火装置
6.5.2.1 检查项目
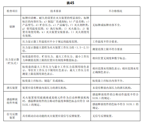
检查项目、技术要求和不合格情况见表45。
6.5.2.2 检查方法
6.5.2.2.1 铭牌
检查是否有标牌,标牌内容是否齐全。
6.5.2.2.2 压力显示器
目测检查。

6.5.2.2.3 泄压装置
检查装置是否具有泄压装置。
6.5.2.2.4 温释放组件外观
检查感温释放组件公称动作温度与色标是否符合要求。
6.5.2.2.5 信号反馈装置
对于具有联动启动功能的装置检查是否设有信号反馈装置。