高层民用建筑设计防火规范(2005修订版)
编号:GB50045-95(2005年版)3
建筑分类和耐火等级

3.0.2 高层建筑的耐火等级应分为一、二两级,其建筑构件的燃烧性能和耐火极限不应低于表3.0.2的规定。
各类建筑构件的燃烧性能和耐火极限可按附录A确定。

3.0.3 预制钢筋混凝土构件的节点缝隙或金属承重构件节点的外露部位,必须加设防火保护层,其耐火极限不应低于本规范表3.0.2相应建筑构件的耐火极限。
3.0.4 一类高层建筑的耐火等级应为一级,二类高层建筑的耐火等级不应低于二级。
裙房的耐火等级不应低于二级。高层建筑地下室的耐火等级应为一级。
3.0.5 二级耐火等级的高层建筑中,面积不超过100m²的房间隔墙,可采用耐火极限不低于0.50h的难燃烧体或耐火极限不低于0.30h的不燃烧体。
3.0.6 二级耐火等级高层建筑的裙房,当屋顶不上人时,屋顶的承重构件可采用耐火极限不低于0.50h的不燃烧体。
3.0.7 高层建筑内存放可燃物的平均重量超过200kg/m²的房间,当不设自动灭火系统时,其柱、梁、楼板和墙的耐火极限应按本规范第3.0.2条的规定提高0.50h。
3.0.8 建筑幕墙的设置应符合下列规定:
3.0.8.1 窗槛墙、窗间墙的填充材料应采用不燃烧材料。当外墙采用耐火极限不低于1.00h的不燃烧体时,其墙内填充材料可采用难燃烧材料。
3.0.8.2 无窗槛墙或窗槛墙高度小于0.80m的建筑幕墙,应在每层楼板外沿设置耐火极限不低于1.00h、高度不低于0.80m的不燃烧体裙墙或防火玻璃裙墙。
3.0.8.3 建筑幕墙与每层楼板、隔墙处的缝隙,应采用防火封堵材料封堵。
3.0.9 高层建筑的室内装修,应按现行国家标准《建筑内部装修设计防火规范》的有关规定执行。
条文说明
3 建筑分类和耐火等级
3.0.1 本条是对原条文的修改。
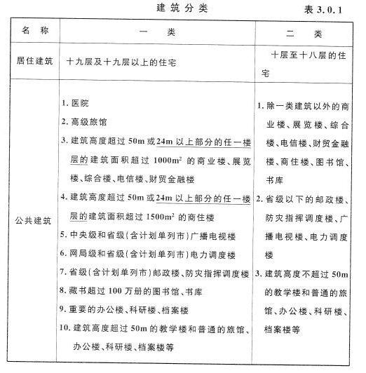
本条是根据各种高层民用建筑的使用性质、火灾危险性、疏散和扑救难易程度等将高层民用建筑分为两类,其分类的目的是为了针对不同高层建筑类别在耐火等级、防火间距、防火分区、安全疏散、消防给水、防烟排烟等方面分别提出不同的要求,以达到既保障各种高层建筑的消防安全,又能节约投资的目的。
对高层民用建筑进行分类是一个较为复杂的问题。从消防的角度将性质重要、火灾危险性大、疏散和扑救难度大的高层民用建筑定为一类。这类高层建筑有的同时具备上述几方面的因素,有的则具有较为突出的一二个方面的因素。例如医院病房楼不计高度皆划为一类,这是根据病人行动不便、疏散困难的特点来决定的。
在实践过程中,普遍感到原规范不分面积大小,一律将高度大于24m的商业楼、展览楼、财贸金融楼、电信楼等划分成一类,特别是在一些中、小城市建造这些高层民用建筑,其建筑高度虽超过24m,但每层建筑面积却不大,加上经济条件所限,就难以行得通。因此,在这次修改中,作了适当的调整。
在原规范中,有些高层民用建筑未予明确,例如:电力调度楼、综合楼、商住楼、防灾指挥调度楼等,有的高层民用建筑已经制定了行业等级标准,在这次修改中作了补充。已有行业标准的(如广播电视建筑等),参照其标准进行了协调纳入分类中来,以利本规范的统一要求。例如中央级、省级、计划单列市级广播电视楼,网局级、省级、计划单列市级电力调度楼等划为一类,余下的为二类等。
本条使用了“高级旅馆”,“高级住宅”,“网局级和省级电力调度楼”,中央级、省级、计划单列市级“邮政楼”、“广播电视楼”、“防灾指挥调度楼”,以及“重要的办公楼”、“科研楼”、“综合楼”、“商住楼”等名词,主要是与有关规范协调,以利贯彻执行。对本条未列出的高层建筑,可参照本条划分类别的基本标准确定其相应类别。
原条文规定的“每层建筑面积”在执行过程中不明确,为便于理解和执行,将“每层建筑面积”改为“24m以上部分的任一楼层的建筑面积”超过相应规定值时,该建筑即划分为一类高层建筑。
3.0.2 本条是对原条文的修改补充。
对高层民用建筑的耐火等级和各主要建筑构件的燃烧性能和耐火极限作了规定。
这次修改仍将高层民用建筑的耐火等级分为两级。主要是根据原规范十几年的实践和执行情况,高层建筑消防安全的需要和高层民用建筑结构的现实情况,并参照现行的国家标准《建规》和当前以及将来国内外发展的现实状况确定的。
一、据对北京、上海、大连、广州、南京、成都、福州、厦门、武汉、深圳等市的调查研究,目前已建成和正在设计、施工的高层民用建筑,1980年以前,其主体结构均为钢筋混凝土框架结构,框架-剪力墙结构、剪力墙结构,或称为三大常规结构体系。高层住宅采用剪力墙结构居多;高层公共建筑则采用框架和剪力墙结构居多;而旅馆(包括宾馆、饭店、酒店等)采用剪力墙结构、框架结构,框架结构-剪力墙结构三者兼而有之。进入80年代以后,由于建筑功能、高度和层数等要求均在不断提高以及抗震设计的要求,三大常规结构体系难以满足高层建筑发展的更高要求,从而以结构整体性更好、空间受力为特征的筒体结构体系为主体结构的高层建筑应运而生,如圆筒体、矩形筒体、筒中筒结构,并得到了广泛的应用和发展,其特点是比三大常规结构体系性更好,可建高度更高、受力性能更好。
上述几种结构类型,绝大多数仍采用钢筋混凝土结构,其主要承重构件均能满足一、二级耐火等级建筑的要求,故将高层民用建筑耐火等级划分为一、二级,是符合我国当前实际情况的。
二、要求高层民用建筑的耐火等级,应为一、二级是抵抗火灾的需要。国内外高层建筑火灾案例说明,只要高层建筑主体承重构件耐火能力高,即使着火后其室内装修、物品、陈设、家具等被烧毁,其建筑主体也不致垮塌。表4为高层建筑火灾案例。

从表4所列举的高层建筑火灾案例和其它高层建筑火灾实例都可以说明:只要高层建筑的主体结构的耐火性高,即使其室内装修、物品、陈设、家具等,及至局部构件被烧损,高层建筑并未倒塌。同时还说明:被烧高层建筑在修复过程中,只要对火烧较严重的承重柱、梁、楼板等承重构件进行修复补强,即可全部修复使用。
三、本条所规定的各种建筑构件的燃烧性能和耐火极限是结合原规范十多年的实践以及目前已建和在建的高层民用建筑结构的实际情况而制定的,是可行的。高层民用建筑目前常用的柱、梁、墙、楼板等主要承重构件的燃烧性能、耐火极限均达到一、二级耐火等级的要求,有的大大的超过了本条所规定的要求,见表5。
从表5可以看出,墙、柱、梁的耐火极限均大能达到一、二级高层民用建筑的要求,非预应力梁、板尚能满足或接近本规范的要求。预应力楼板的耐火极限达不到规定的要求,而且差距较,但这种构件由于省材料,经济效益很大,目前在高层住宅和一些公共高层建筑中广泛采用,考虑到防火安全的需要,预应力钢筋混凝土楼板等构件如达不到本规范表3.0.2 规定的耐火极限时,必须采取增加主筋(受力筋)的保护层厚度、采取喷涂防火材料或其它防火措施,提高其耐火能力,使其达到本规定的要求的耐火极限。事实证明,只要建筑、材料部门和施工部门重视这个问题,加强耐火实验研究工作,使这种构件的耐火极限达到规定要求是不难做到的,甚至可以超过本规定的要求。

四、本规范表3.0.2中规定的某些建筑构件的耐火极限比原规范的耐火极限有所降低,防火墙降低了1h,承重墙、楼梯间、电梯井和住宅单元之间的墙的耐火极限均相应降低了0.5h,其依据如下:
1.经分析,24起高层建筑火灾中,在一个防火分区内连续延烧为1~2h的占起火总数的91%;在一个防火分区内连续延烧2~3h的占5%。
2.楼房建筑从耐火要求来说,因为该构件是承重人或物的,是建筑构件最基本的耐火构件,其耐火极限没有降低,能够基本保证安全的条件,故根据高层建筑结构种类的发展,降低些要求是可行的。
3.在既保障消防安全,又满足高层钢结构建筑发展需要的基础上,对部分建筑构件的耐火极限,作了相应调整。
五、吊顶与其它承重构件有所区别。因为它不是火灾发生时直接危及建筑物的主要构件,所以对吊顶耐火极限要求,主要是考虑在火灾发生时能保证一定的疏散时间。从高层建筑发生火灾的经验教训看,其吊顶应当比单层或多层建筑的吊顶要求要严些。目前我国已能够生产作吊顶的、耐火性能好的不燃烧材料,如:石膏板、石棉板、岩棉板、硅酸铝板、硅酸钠板、陶瓷复合棉板等。这些不燃烧材料板材配以轻钢龙骨就是不燃烧材料吊顶,在目前兴建的高层民用建筑中得到了广泛的应用,是非常可喜的,在今后的高层民用建筑设计、施工中应予以大力推广应用。
目前,我国各地仍有一部分已建、新建的高层民用建筑(尤其在公共高层民用建筑)采用木吊顶搁栅、木板吊顶等可燃装修材料,这是不符合本规范的规定的,一旦发生火灾,容易造成伤亡事故,应尽量避免采用可燃装修材料作吊顶。由于有些高层建筑近期内难以做到全部使用不燃材料,如必须采用可燃材料时,为了改善和提高建筑物的防火性能,减少火灾损失,对木、竹等可燃装修材料必须进行防火处理。处理的一般方法是在木材等表面涂刷防火涂料或在加工时浸渍防火浸剂,提高其防火耐火能力,以达到本规范规定的要求。
六、目前我国已研制了许多种防火涂料、浸剂等,有的已经用于工程实际,经历了火灾的考验,证明了其良好的防火效果。
原条文没有明确规定分户墙的燃烧性能和耐火极限,
为避免将户与户之间的隔墙按照房间隔墙确定的误解,故补充规定分户墙与住宅单元之间的墙同等对待。
3.0.3 本条是原规范中的注释,这次改为正式条文。
3.0.4
本条是在原条文基础上修改补充的。
本条对不同类别的高层民用建筑及其与高层主体建筑相连的裙房应采用的耐火等级作了具体规定。
一、一类高层民用建筑。例如:医院病房楼,大型的商业楼、展览楼、综合楼、电信楼、财贸金融楼、网局级和省级电力调度楼、中央级和省广播电视楼、省级邮政楼和防灾指挥调度楼、高级旅馆、大型的书楼等一类高层民用建筑,不仅规模大,而且性质重要、设备贵重、功能复杂,还有风道、空调等竖向管井多,有的还要使用大量的可燃装修材料。防火分隔处理不好,往往成为火灾蔓延的途径;有的住有行动不便的老人、小孩和病人等,紧急疏散十分困难。一旦发生火灾,火势蔓延快,疏散和扑救都很困难,容易造成重大损失或伤亡事故。因此,对此类建筑物的耐火等级应比二类建筑物高一些,故仍规定一类高层民用建筑的耐火等级为一级,二类高层民用建筑的耐火等级不应低于二级。
二、考虑到高层主体建筑及与其相连的裙房,在重要性和扑救、疏散难度等方面有所差别,对其耐火要求不应一刀切。但是与主体建筑相连的裙房耐火能力也不能太低,结合当前的实际情况和执行原规范十多年的实践,以及目前的常规做法,故仍规定与高层民用建筑主体相连的裙房的耐火等级不应低于二级。
三、地下室空气流通不像在地上那样可以直接排到室外,发生火灾时,热量不易散失,温度高,烟雾大,疏散和扑救都非常困难。为了有利于防止火灾向地面以上部分和其它部位蔓延,本规范仍规定其耐火等级应为一级,是符合我国高层民用建筑地下室发展建设实际情况的,是可行的。
3.0.5、3.0.6
此两条是原规范的注释,这次改为正式条文。
3.0.7
本条保留了原条文。本条对高层民用建筑内存放可燃物,如:图书馆的书库,棉花、麻、化学纤维及其织物,毛、丝及其织物,如房间存放可燃物的平均重量超过200kg/m2,则其梁、楼板、隔墙等组成构件的耐火极限应提高要求。这是因为:
一、根据调查,有些高层民用建筑,例如:商业楼除了营业大厅外,附设有周转用仓库,存放大量的可燃物品,如衣服、棉、毛、麻、丝及其织物,纸张,布匹以及其它日用百货物品。且所存放的可燃物重量一般在200~500kg/m2;一些藏书楼、档案楼等,可燃物品重量一般在400~600kg/m2。火灾实例说明,这类建筑物或房间发生火灾时,抢救物资和扑救火灾非常困难,而且楼板、梁是直接承受可燃物品和被烧的构件,被烧垮的可能性较大些,同样,其四周隔墙、柱等也是受火烧构件,也容易被火烧坏,从而导致火灾很快蔓延到相邻房间和部位,甚至整个建筑物被烧毁,扩大灾情,所以要求其耐火极限提高0.50h是必要的,也是可行的。
二、根据每平方米地板面积的可燃物愈多(即火灾荷载愈多),则燃烧时间就愈长的道理,也需要适当的提高其构件的耐火极限,以满足实际的需要。可燃物多少与时间的关系见表6。

从表6可以看出,根据不同可燃物数量的多少,对建筑结构构件分别提出不同耐火极限要求是合理的。但是考虑到这些建筑物房间内的可燃物的数量不是固定的;目前国内又缺乏这方面的统计数据和资料,故本规范中规定可燃物超过200kg/m2的房间,其梁、楼板、隔墙等构件的耐火极限应在本规范第3.0.2条规定的基础上相应提高0.50h。安装有自动灭火系统的房间,消防保护能力有提高,对扑灭初起火灾有明显的效果,不容易酿成大火,所以对其组成构件的耐火极限可以不提高。
3.0.8 本条是对原条文的修改。
本条对高层民用建筑采用玻璃幕墙应采取的相应防火措施作了规定。
玻璃幕墙当受到火烧或受热时,易破碎,甚至造成大面积的破碎事故,造成火势迅速蔓延,酿成大火灾,危害人身和财产的安全,出现所谓的“引火风道”,这是一个较严重的问题。故本规范对采用玻璃幕墙作出了相应的规定是必要的。表7是国内外高层民用建筑采用玻璃幕墙实例。

针对目前国内外高层民用建筑玻璃幕墙的实际做法和发生火灾的经验教训,本规范规定玻璃幕墙的窗间墙、窗槛墙的填充材料采用岩棉、矿棉、玻璃棉、硅酸铝棉等不燃烧材料,是合理的。当其外墙面采用耐火极限不低于1.00h的墙体(如轻质混凝土墙面)时,填充材料也可采用阻燃泡沫塑料等难燃材料。
为了防止火灾在垂直方向上迅速蔓延,故本规范规定:对不设窗间墙和窗槛墙的玻璃幕墙,必须在每层楼板外沿玻璃幕墙内侧设置高度不低于0.80m实体裙墙,其耐火极限不低于1.00h,应为不燃烧材料制成,这样做有利于阻止和限制火灾垂直方向蔓延。
我国广州、福州、厦门、重庆、昆明等市的高层民用建筑,采用玻璃幕墙既无窗间墙也无窗槛墙。这些高层民用建筑的玻璃幕墙与每层楼板、房间隔墙(水平方向上)之间的缝隙相当大,有的甚至大到15~20cm,一旦火灾发生就会成了“引火风道”。为此本规范规定玻璃幕墙每层楼板、隔墙处的缝隙,必须用不燃烧材料严密填实,阻止火势蔓延。
有无窗间墙不是影响火灾竖向蔓延的主要因素,对于窗槛墙高度小于0.8m的建筑幕墙的要求不明确,不燃烧体裙墙的表述不准确,故修改。此处防火玻璃裙墙不低于1.00h耐火极限的要求应按墙体耐火极限的测试方法进行测试。
3.0.9
本条是新增条文。本条规定高层民用建筑的公用房间或部位的室内装修材料,应按现行的国家标准《建筑内部装修设计防火规范》的规定执行。