消防应急照明和疏散指示系统技术标准
编号:GB51309-2018
颁布时间:2019/3/1
是否常用:是
是否有效:现行有效
分类:消防设施
3.2 灯具
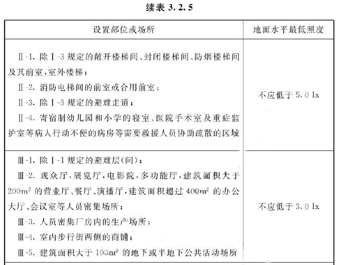
I 一般规定3.2.1 灯具的选择应符合下列规定: 1 应选择采用节能光源的灯具,消防应急照明灯具(以下简称“照明灯”)的光源色温不应低于2700K。 2 不应采用蓄光型指示标志替代消防应急标志灯具(以下简称“标志灯”)。 3 灯具的蓄电池电源宜优先选择安全性高、不含重金属等对环境有害物质的蓄电池。 4 设置在距地面8 m及以下的灯具的电压等级及供电方式应符合下列规定: 1)应选择A型灯具; 2)地面上设置的标志灯应选择集中电源A型灯具; 3)未设置消防控制室的住宅建筑,疏散走道、楼梯间等场所可选择自带电源B型灯具。 5 灯具面板或灯罩的材质应符合下列规定: 1)除地面上设置的标志灯的面板可以采用厚度4 mm及以上的钢化玻璃外,设置在距地面1m及以下的标志灯的面板或灯罩不应采用易碎材料或玻璃材质; 2)在顶棚、疏散路径上方设置的灯具的面板或灯罩不应采用玻璃材质。 6 标志灯的规格应符合下列规定: 1)室内高度大于4.5m的场所,应选择特大型或大型标志灯; 2)室内高度为3.5m~4.5m的场所,应选择大型或中型标志灯; 3)室内高度小于3.5m的场所,应选择中型或小型标志灯。 7 灯具及其连接附件的防护等级应符合下列规定: 1)在室外或地面上设置时,防护等级不应低于IP67; 2)在隧道场所、潮湿场所内设置时,防护等级不应低于IP65; 3)B型灯具的防护等级不应低于IP34。 8 标志灯应选择持续型灯具。 9 交通隧道和地铁隧道宜选择带有米标的方向标志灯。3.2.2 灯具的布置应根据疏散指示方案进行设计,且灯具的布置原则应符合下列规定: 1 照明灯的设置应保证为人员在疏散路径及相关区域的疏散提供最基本的照度; 2 标志灯的设置应保证人员能够清晰地辨识疏散路径、疏散方向、安全出口的位置、所处的楼层位置。3.2.3 火灾状态下,灯具光源应急点亮、熄灭的响应时间应符合下列规定: 1 高危险场所灯具光源应急点亮的响应时间不应大于0.25s; 2 其他场所灯具光源应急点亮的响应时间不应大于5s; 3 具有两种及以上疏散指示方案的场所,标志灯光源点亮、熄灭的响应时间不应大于5s。3.2.4 系统应急启动后,在蓄电池电源供电时的持续工作时间应满足下列要求: 1 建筑高度大于100m的民用建筑,不应小于1.5h。 2 医疗建筑、老年人照料设施、总建筑面积大于100000m²的公共建筑和总建筑面积大于20000m²的地下、半地下建筑,不应少于1.0h。 3 其他建筑,不应少于0.5h。 4 城市交通隧道应符合下列规定: 1)一、二类隧道不应小于1.5h,隧道端口外接的站房不应小于2.0h; 2)三、四隧类道不应小于1.0h,隧道端口外接的站房不应小于1.5h。 5 本条第1款~第4款规定的场所中,当按照本标准第3.6.6条的规定设计时,持续工作时间应分别增加设计文件规定的灯具持续应急点亮时间。 6 集中电源的蓄电池组和灯具自带蓄电池达到使用寿命周期后标称的剩余容量应保证放电时间满足本条第1款~第5款规定的持续工作时间。II 照明灯3.2.5 照明灯应采用多点、均匀布置方式,建、构筑物设置照明灯的部位或场所疏散路径地面水平最低照度应符合表3.2.5的规定。


3.2.6 宾馆、酒店的每个客房内宜设置疏散用手电筒。III 标志灯3.2.7 标志灯应设在醒目位置,应保证人员在疏散路径的任何位置、在人员密集场所的任何位置都能看到标志灯。3.2.8 出口标志灯的设置应符合下列规定: 1 应设置在敞开楼梯间、封闭楼梯间、防烟楼梯间、防烟楼梯间前室入口的上方; 2 地下或半地下建筑(室)与地上建筑共用楼梯间时,应设置在地下或半地下楼梯通向地面层疏散门的上方; 3 应设置在室外疏散楼梯出口的上方; 4 应设置在直通室外疏散门的上方; 5 在首层采用扩大的封闭楼梯间或防烟楼梯间时,应设置在通向楼梯间疏散门的上方; 6 应设置在直通上人屋面、平台、天桥、连廊出口的上方; 7 地下或半地下建筑(室)采用直通室外的竖向梯疏散时,应设置在竖向梯开口的上方; 8 需要借用相邻防火分区疏散的防火分区中,应设置在通向被借用防火分区甲级防火门的上方; 9 应设置在步行街两侧商铺通向步行街疏散门的上方; 10 应设置在避难层、避难间、避难走道防烟前室、避难走道入口的上方; 11 应设置在观众厅、展览厅、多功能厅和建筑面积大于400m²的营业厅、餐厅、演播厅等人员密集场所疏散门的上方。3.2.9 方向标志灯的设置应符合下列规定: 1 有维护结构的疏散走道、楼梯应符合下列规定: 1)应设置在走道、楼梯两侧距地面、梯面高度1m以下的墙面、柱面上; 2)当安全出口或疏散门在疏散走道侧边时,应在疏散走道上方增设指向安全出口或疏散门的方向标志灯; 3)方向标志灯的标志面与疏散方向垂直时,灯具的设置间距不应大于20m;方向标志灯的标志面与疏散方向平行时,灯具的设置间距不应大于10m。 2 展览厅、商店、候车(船)室、民航候机厅、营业厅等开敞空间场所的疏散通道应符合下列规定: 1)当疏散通道两侧设置了墙、柱等结构时,方向标志灯应设置在距地面高度1m以下的墙面、柱面上;当疏散通道两侧无墙、柱等结构时,方向标志灯应设置在疏散通道的上方。 2)方向标志灯的标志面与疏散方向垂直时,特大型或大型方向标志灯的设置间距不应大于30m,中型或小型方向标志灯的设置间距不应大于20m;方向标志灯的标志面与疏散方向平行时,特大型或大型方向标志灯的设置间距不应大于15m,中型或小型方向标志灯的设置间距不应大于10m。 3 保持视觉连续的方向标志灯应符合下列规定: 1)应设置在疏散走道、疏散通道地面的中心位置; 2)灯具的设置间距不应大于3m。 4 方向标志灯箭头的指示方向应按照疏散指示方案指向疏散方向,并导向安全出口。3.2.10 楼梯间每层应设置指示该楼层的标志灯(以下简称“楼层标志灯”)。3.2.11 人员密集场所的疏散出口、安全出口附近应增设多信息复合标志灯具。
条文说明3.2 灯具I 一般规定3.2.1本条规定了灯具的选型要求。
1 绿色节能建筑是我国未来建筑的发展趋势,因此在系统灯具的选择时,应选择采用节能光源的产品;消防应急照明灯具(以下简称“照明灯”)采用光源的色温与人体视觉功效有很大的关联,高色温的光源可以增快人对周围事件的反应,提高应急疏散的速度和效率;
2 蓄光型标志牌是利用储能物质吸收环境照度发光的产品,表面亮度较低,且亮度的衰减较快。一般很难保证设置场所的日常照度始终达到蓄光型标志牌储能所需的照度条件,从而很容易导致在火灾条件下其标志的亮度根本无法引起疏散人员的视觉反映,无法有效发挥其疏散指示导引的作用,因此不能采用蓄光型标志牌替代标志灯;
3 目前,系统灯具的蓄电池电源(包括灯具自带蓄电池和集中电源内设置的蓄电池组)大多采用镍镉、镍氢或者铅酸电池,镍镉、铅酸电池等类别的蓄电池一定程度上含有对环境有害的重金属物质,蓄电池在超过工作年限报废时,如果处置不当会对环境造成污染;同时,有些类别的蓄电池自身也存在一定的安全隐患,在充放电环节容易引发火灾。因此,在系统设计时,宜优先选择采用安全性高、不含重金属蓄电池的系统产品,以促进系统产品生产企业不断增加安全和环保意识;
4 距地面2.5m及以下的高度为正常情况下人体可能直接接触到的高度范围,火灾发生时,自动喷水灭火系统、消火栓系统等水灭火系统产生的水灭火介质很容易导致灯具的外壳发生导电现象,为了避免人员在疏散过程中触及灯具外壳而发生电击事故,要求设置在此高度范围内的灯具采用电压等级为安全电压的A型灯具;当地面上设置的灯具的防护结构因安装或维护不当造成破损时,地面上因管线跑冒滴漏、卫生清扫等原因产生的积水很容易侵蚀灯具内设置的蓄电池,从而释放出可燃性气体在灯具腔体内聚集,灯具腔体内聚集的可燃气体在达到一定浓度时容易引发爆炸事故,因此,地面上设置的灯具不应采用自带电源型灯具;火灾扑救过程中,灭火救援人员一般使用消火栓实施灭火,由于灭火用的水介质均具有一定的导电性,这样就会通过消火栓及其水柱形成导电通路,为了避免在火灾扑救过程中发生电击事故,综合考虑现有系统产品的技术水平和工程应用情况等因素,要求距地面2.5m至8 m高度范围内设置的灯具也应采用电压等级为安全电压的A型灯具; 采用自带电源型灯具的非集中控制型系统中,在发生火灾时,需要切断自带电源型灯具的主电源,灯具自动转入自带蓄电池供电,而灯具自带蓄电池的工作电压均低于DC36V,属于安全电压范畴,不会对人体产生电击危险,因此,未设置消防控制室的住宅建筑的疏散走道、楼梯间等场所可选择自带电源B型灯具;
5 灯具在疏散走道、通道两侧距离地面1m及以下墙面或柱面上设置时,如果灯具的面板或灯罩采用易碎材质,很容易造成人员尤其是儿童的触电事故;如果顶棚或疏散路径上方设置的灯具的面板或灯罩采用玻璃材质,一旦灯具因安装不当发生脱落现象时,玻璃破损时产生的碎片极易会对人体造成伤害;玻璃属于高能耗、高污染的产品,从节能环保的角度也应限制选用;地面设置的灯具除了考虑面板的通透性外,还要考虑面板材质的机械强度,目前钢化玻璃是较为适用的材质之一,因此地面设置的标志灯的面板可以采用厚度4mm及以上的钢化玻璃;
6 目前,标志灯的规格分为特大型、大型、中型和小型四种类型,为了有效保证人员对标志灯指示信息的清晰识别,应根据不同的设置高度选择适宜规格的标志灯;
7 应根据不同设置场所的环境特点选择适宜防护等级的灯具;
8 标志灯采用持续型灯具,可以有利于人员对疏散路径的熟悉。非集中控制型系统中,灯具的工作状态无法集中显示,选择持续型标志灯时,可以直观判断灯具的光源是否处于完好状态,便于系统的日常管理及维护;集中控制型系统中,基于节能环保的因素考虑,可由应急照明控制器控制标志灯光源处于节电点亮模式;
9 交通隧道和地铁隧道中,为了使人员明确所处位置与疏散出口、安全出口的距离,加强疏散信心,宜选择带有以米为单位标识与疏散出口、安全出口距离的方向标志灯。
3.2.2 本条规定了系统灯具的布置原则。各疏散单元应依据该单元的疏散指示方案进行灯具的布置:人员的疏散路径及相关区域应设置照明灯,以便于人员有效辨识疏散路径及相关区域地面的具体情况;疏散走道、疏散通道的两侧应连续设置方向标志灯,以便于人员准确识别疏散路径及疏散方向;进入安全出口、疏散出口的部位应设置出口标志灯,以便于人员准确识别安全出口、疏散出口的位置;楼梯间每层应设置楼层标志灯,以便于人员在楼梯间疏散时能准确识别所在的楼层。
3.2.3 本条规定了火灾状态下灯具光源的应急点亮、熄灭的响应时间。系统的控制设计应确保在火灾状态下,不同场所或部位设置的灯具光源应急点亮和指示状态改变的时间满足该场所的响应时间要求:自动滚梯上方等高危险场所设置的照明灯光源应急点亮的响应时间不应大于0.25s,当灯具光源点亮的响应时间不满足相应要求时,应选择持续型灯具,且应确保灯具的光源始终处于应急点亮状态。
3.2.4 本条对不同场所中系统灯具在蓄电池电源供电状态下的持续应急工作时间做出相应的规定,并与现行国家标准《建筑设计防火规范》GB50016的相关规定保持一致。
蓄电池(组)在正常使用过程中要不断地进行充放电,蓄电池(组)的容量会随着充放电的次数成比例衰减,不同类别蓄电池(组)的使用寿命、在使用寿命周期内允许的充放电次数和衰减曲线不尽相同。在系统设计时,应按照选用蓄电池(组)的衰减曲线确定集中电源的蓄电池组或灯具自带蓄电池的初装容量,并应保证在达到使用寿命周期时蓄电池(组)标称的剩余容量的放电时间仍能满足设置场所所需的持续应急工作时间要求。
本条文为强制性条文,必须严格执行。II 照明灯3.2.5 本条规定了照明灯的设置原则和设置要求。根据人员在不同场所或部位安全疏散的难易程度,对不同场所或部位的地面水平照度做出了相应的规定。
(1)病房楼或手术部的避难间,老年人照料设施、人员密集场所、老年人照料设施、病房楼或手术部内的楼梯间、前室或合用前室、避难走道,逃生辅助装置存放处等特殊区域和屋顶直升机停机坪等场所地面水平最低照度的要求相同,均不能低于10.0lx。
不同场所避难间(层)地面水平照度的要求不同,但地面水平最低照度的检测要求相同。病房楼的避难间地面水平最低照度的检测要求如图6所示。

屋顶直升机停机坪地面水平最低照度的检测要求如图7所示。

(2)除人员密集场所、老年人照料设施、病房楼或手术部外的敞开楼梯间、封闭楼梯间、防烟楼梯间、避难走道,室外楼梯,消防电梯的前室或合用前室,寄宿制幼儿园和小学的寝室医院手术室及重症监护室等病人行动不便的病房等需要救援人员协助疏散的区域等场所地面水平最低照度的要求相同;均不能低于5.01x
不同场所楼梯间地面水平照度的要求不同,但地面水平最低照度的检测要求相同。除人员密集场所、老年人照料设施、病房楼或手术部外的封闭楼梯间地面水平最低照度的检测要求如图8所示。

不同场所前室或合用前室地面水平照度的要求不同,但地面水平最低照度的检测要求相同,消防电梯间的合用前室地面水平最低照度的检测要求如图9所示。

医院重症监护室地面水平最低照度如图10所示。

不同场所避难走道地面水平照度的要求不同,但地面水平最低照度的检测要求相同。除人员密集场所、老年人照料设施、病房楼或手术部外的避难走道地面水平最低照度的要求如图11所示。

(3)除病房楼或手术部外的避难层(间);观众厅,展览厅,电影院,多功能厅,建筑面积大于200㎡的营业厅、餐厅、演播厅,建筑面积超过400m㎡的办公大厅、会议室等人员密集场所;人员密集厂房内的生产场所;室内步行街两侧的商铺;建筑面积大于100㎡的地下或半地下公共活动场所地面水平最低照度的要求相同;均
不能低于3.01x。
不同开敞空间场所疏散通道地面水平照度的要求不同,但地面水平最低照度的检测要求相同。建筑面积大于200㎡的餐厅疏散通道地面水平最低照度的检测要求如图12所示。

(4)非人员密集和需要救援人员辅助疏散场所的疏散走道、疏散通道,室内步行街,城市交通隧道两侧、人行横通道和人行疏散通道,宾馆、酒店及公寓的客房,自动扶梯上方或侧上方,安全出口外面及附近区域、连廊的连接处两端,进入屋顶直升机停机坪的途径,消防控制室、消防水泵房、自备发电机房等发生火灾时仍需工作的区域等场所地面水平最低照度的要求相同;均不能低于1.01x。
不同场所疏散走道地面水平照度的要求不同,但地面水平最低照度的检测要求相同。非人员密集和需要救援人员辅助疏散场所疏散走道地面水平最低照度的检测要求如图13所示。

宾馆、酒店客房地面水平最低照度的要求如图14所示。

3.2.6 为了有效保障宾馆内住宿人员在火灾发生时的安全疏散,在条件允许时,宾馆的客房应设置疏散用手电筒。
III 标志灯3.2.7 本条规定了消防应急标志灯的设置原则。标志灯是为人员提供疏散指示信息的灯具,为了便于人员准确获取疏散指示信息,标志灯应设置在醒目的位置,且应确保在疏散路径上或人员密集场所任何位置的人员均能的看到标志灯,并能清晰识别标志灯的指示信息。3.2.8 本条规定了出口标志灯的设置要求。安全出口是直通室外安全区域的出口,疏散出口是供人员安全疏散用的楼梯间的出入口或直通室内安全区域的出口,为了便于人员准确识别安全出口、疏散出口的位置,在进入安全出口、疏散出口的部位应设置出口标志灯;观众厅、展览厅、多功能厅和建筑面积大于400m²的营业厅、餐厅、演播厅等人员密集场所疏散门是通向室内外安全区域的必经出口,也属疏散出口范畴;其上方也应设置出口标志灯;安全出口和疏散出口上方设置的出口标志灯应有所区别,安全出口上方设置的标志灯的指示面板应有“安全出口”字样的文字标识,而疏散出口上方设置的标志灯的指示面板不应有“安全出口”字样的文字标识。 需要借用相邻防火分区疏散的防火分区,在被借用防火分区未发生火灾时,相关人员可以通过通向被借用防火分区的甲级防火门疏散,此时设置在通向被借用防火分区甲级防火门的出口标志灯的“出口指示标志”的光源应处于点亮状态;当被借用防火分区发生火灾时,该区域已成为危险区域,通向被借用防火分区甲级防火门业已不能作为疏散出口,因此该处设置的出口标志灯“出口指示标志”的光源应熄灭,同时为了避免人员在疏散过程中进入该危险区域,该出口标志灯还应设置“禁止入内”指示标志,该标志的光源应点亮,以警示人员不要进入。“出口指示标志”和“禁止入内”指示标志可设置在一个独立的灯具中,也可以采用二个分别具有“出口指示标志”和“禁止入内”指示标志的标志灯。 3.2.9 本条规定了方向标志灯的设置要求。火灾初期产生的高温烟气首先上升到棚顶,然后在重力的作用下由棚顶向下扩散、蔓延,为了避免火灾初期产生的烟雾遮挡标志灯,影响人员清晰识别标志灯的指示标志,方向标志灯宜采用低位方式设置。对于两侧有墙面、柱面等维护结构的疏散走道、疏散通道、楼梯,方向标志灯应设置距地面、梯面高度1m以下的墙面、柱面上;对于展览厅、商店、候车(船)室、民航候机厅、营业厅等开敞空间场所中两侧无维护结构的疏散通道,方向标志灯应设置在疏散通道的上方。 方向标志灯的标志面与疏散方向平行时,受视角的影响,在与标志灯有一定距离的人员尽管能够看到标志灯,但无法全面看到标志灯的指示标志。为了保障人员能够清晰识别标志灯的指示标志,根据工程试验的结果,按照标志灯标志面的不同设置方式对不同规格标志灯的设置间距做出了明确规定。 现行国家标准《建筑设计防火规范》GB50016中规定设置保持视觉连续方向标志灯的场所中,方向标志灯应设置在疏散走道、疏散通道的中心位置,且为了保持人员对方向标志灯视觉识别的连续性,灯具的设置间距不应大于3m。为了便于疏散走道、疏散通道上的人员准确识别疏散方向,各疏散走道、疏散通道上设置的方向标志灯的箭头指示方向应与该单元疏散指示方案规定的疏散方向一致;具有两种及以上疏散指示方案的场所,需要改变疏散方向的疏散走道、通道上设置的双向方向标志灯,应按照不同的疏散指示方案分别指向不同的疏散方向。疏散路径包含多个疏散走道、通道时,应保证方向标志灯设置和方向指示的连续性,每一疏散走道、通道上设置的方向标志灯应按疏散路径的流向,明确导向下一个疏散走道、通道、安全出口或疏散出口。3.2.10 为了便于在楼梯间内的人员准备识别所在楼层的位置,楼梯间每层面向梯面的墙上均应设置指示本楼层的楼层标志灯。3.2.11 为了有效保障人员密集场所人员的安全疏散,应在人员密集场所的疏散出口、安全出口附近增设多信息复合标志灯,以使位于人员密集场所的人员能够快速识别疏散出口、安全出口的位置和方位,同时了解自己所处的楼层。