消防应急照明和疏散指示系统技术标准
编号:GB51309-2018
颁布时间:2019/3/1
是否常用:是
是否有效:现行有效
分类:消防设施
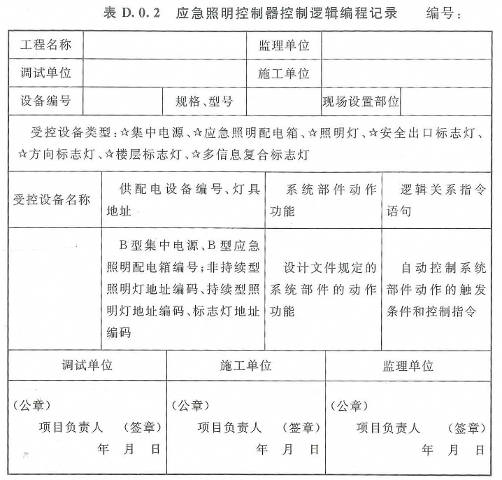
附录D 系统部件现场设置情况、应急照明控制器联动控制编程记录




