消防应急照明和疏散指示系统技术标准
编号:GB51309-2018
颁布时间:2019/3/1
是否常用:是
是否有效:现行有效
分类:消防设施
6 系统检测与验收
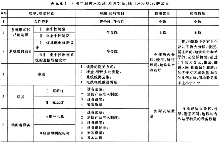
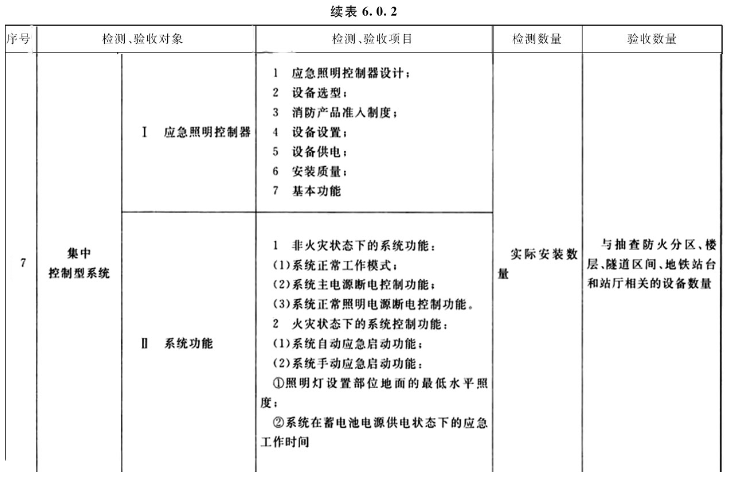
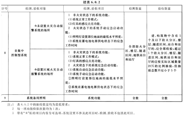
6.0.1 系统竣工后,建设单位应负责组织施工、设计、监理等单位进行系统验收,验收不合格不得投入使用。6.0.2 系统的检测、验收应按表6.0.2所列的检测和验收对象、项目及数量,按本标准第4章、第5章的规定和附录E中规定的检查内容和方法进行,并按本标准附录E的规定填写记录。


6.0.3 系统检测、验收时,应对施工单位提供的下列资料进行齐全性和符合性检查,并按附录E的规定填写记录: 1 竣工验收申请报告、设计变更通知书、竣工图; 2 工程质量事故处理报告; 3 施工现场质量管理检查记录; 4 系统安装过程质量检查记录; 5 系统部件的现场设置情况记录; 6 系统控制逻辑编程记录; 7 系统调试记录; 8 系统部件的检验报告、合格证明材料。6.0.4 根据各项目对系统工程质量影响严重程度的不同,将检测、验收的项目划分为A、B、C三个类别: 1 A类项目应符合下列规定: 1)系统中的应急照明控制器、集中电源、应急照明配电箱和灯具的选型与设计文件的符合性; 2)系统中的应急照明控制器、集中电源、应急照明配电箱和灯具消防产品准入制度的符合性; 3)应急照明控制器的应急启动、标志灯指示状态改变控制功能; 4)集中电源、应急照明配电箱的应急启动功能; 5)集中电源、应急照明配电箱的连锁控制功能; 6)灯具应急状态的保持功能; 7)集中电源、应急照明配电箱的电源分配输出功能。 2 B类项目应符合下列规定: 1) 本标准第6.0.3条规定资料的齐全性、符合性; 2) 系统在蓄电池电源供电状态下的持续应急工作时间。 3 其余项目应为C类项目;6.0.5 系统检测、验收结果判定准则应符合下列规定: 1 A类项目不合格数量应为0,B类项目不合格数量应小于或等于2,B类项目不合格数量加上C类项目不合格数量应小于或等于检查项目数量的5%的,系统检测、验收结果应为合格; 2 不符合合格判定准则的,系统检测、验收结果应为不合格。6.0.6 本节各项检测、验收项目中,当有不合格时,应修复或更换,并进行复验。复验时,对有抽验比例要求的,应加倍检验。
条文说明6 系统检测与验收
6.0.1 系统验收是对系统设计符合性的全面核查、是对施工质量的全面检查、是对系统部件功能及系统功能的全面检验,只有通过系统验收才能有效确保系统的选型和设置满足本标准和设计文件的要求,才能确保系统在火灾等紧急情况下能够可靠应急启动发挥应有的消防功能、保障人员的安全疏散。因此,将本条文确定为强制性条文,必须严格执行。6.0.2 本条规定了系统检测、验收的对象、项目和数量要求,系统的检测、验收应按附录E规定的检查要求和检查方法进行,并按照附录E的规定填写记录。6.0.3 本条规定了系统检测、验收时应具备的资料要求,资料的齐全性和符合性检查应按附录E规定的检查要求和检查方法进行,并按照附录E的规定填写记录。6.0.4 本条根据各项目对系统工程质量影响严重程度的不同,将检测、验收的项目划分为A、B、C三个类别。 1 按照设计文件的规定选择相应规格、型号、技术性能的产品,是保障系统运行稳定性和可靠性的基本要求;系统产品符合消防准入制度的要求是《中华人民共和国消防法》的明确规定;应急照明控制器的应急启动功能、标志灯指示状态改变控制功能,集中电源或应急照明配电箱的分配电输出功能,集中电源或应急照明配电箱的连锁控制功能,灯具应急状态的保持功能是在火灾等紧急状态下确保系统灯具可靠发挥应急照明和疏散指示功能的基本要求;集中电源或应急照明配电箱的分配电输出功能是保障系统正常运行的基本要求,上述项目不符合相关要求将严重影响系统运行的稳定性和可靠性,因此,将上述项目定为A类项目; 2 核查本标准6.0.3条规定资料的齐全性和符合性是检验系统施工、调试环节质量管理情况的一种主要方式,而且系统部件的现场设置记录、系统控制逻辑编程记录等技术资料是系统日常管理维护必不可少的参考资料,这些技术资料的不齐全、不符合将在很大程度上影响系统维护管理工作的有效开展;系统灯具的蓄电池电源是确保灯具保持应急工作状态的后备保障性电源,如果系统灯具的蓄电池电源容量不满足要求,存在人员尚未完全安全疏散时灯具的光源因供电中断而熄灭的隐患,在很大程度上影响系统功能的发挥,因此,将上述项目定为B类项目。6.0.5 本条规定了系统检测、验收结果的判定准则。该判定准则是判定系统部件的选型和设置、施工质量、系统部件功能和系统功能是否符合设计文件及本标准相关要求的判定标准,是判定系统是否具有持续维持稳定、可靠运行能力的判定标准,是判定系统检测、验收结果合格与否的直接依据。因此,将本条文确定为强制性条文,必须严格执行。6.0.6 系统检测、验收过程中,对功能不符合要求的系统部件应予以更换、对不符合要求的项目应进行整改,系统部件更换或项目整改后,应对相关项目重新进行检测、验收,直至所有检测、验收的项目均符合本标准的相关要求。对有抽检比例要求的项目,为了全面检验该类项目的施工质量、系统部件和系统的功能,首次检测、验收不合格需进行再次检测、验收时,该类项目的抽检比例应加倍。