消防给水及消火栓系统技术规范
编号:GB50974-2014
颁布时间:2014/1/4
是否常用:是
是否有效:现行有效
分类:消防设施
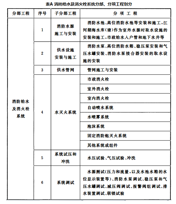
附录A
消防给水及消火栓系统分部、分项工程划分
