民用建筑电气设计标准
编号:GB51348-2019
颁布时间:2019/11/22
是否常用:是
是否有效:现行有效
分类:建筑防火
19.1
一般规定
19. 1. 2 信息网络系统的设计和配置应标准化、模块化,兼具有实用性、可靠性、安全性和可扩展性,并宜适度超前。
19. 1. 3 信息网络系统的设计应在进行用户调查和需求分析的基础上,进行网络逻辑设计和物理设计。
19. 1. 4 信息网络系统密码应符合国家相关管理规定。
条文说明
19.1.2 信息网络系统的设计和配置
1
网络的根本是实现互相通信,一个网络中使用的软硬件产品可能由多家生产商提供,因此信息网络系统中使用的软硬件标准应遵循国际标准,如国际标准化组织(ISO)的开放系统互联标准(OSI)、美国电气与电子工程师协会(IEEE)的局域网标准(IEEE
802.x)、互联网工程任务组(The Internet Engi-neering
Task Force)的互联网标准——传输控制/网络互联协议栈(TCP/IP)等。
2 网络标准的特性与组织
标准定义了网络软硬件以下方面的物理特性和操作特性:个人计算机环境、网络和通信设备、操作系统、软件。目前计算机工业主要来自有数的几个组织,这些组织中的每一家都定义了不同网络活动领域中的标准。
3 主要网络标准
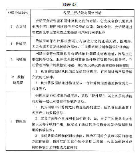
1) OSI参考模型是网络最基本的规范,其描述见表33。


2) IEEE802.x主要标准参见表34。

3) TCP/P传输控制/网络互联协议栈。
传输控制协议/
Internet协议(TCP/IP)是一种开放式工业标准的协议栈,它已经成为不同类型计算机(由完全不同的元件构成)间互相通信的网际协议标准。此外,TCP/IP还提供可路由的企业网络协议,可访问
Internet及其资源。
Internet协议(IP)是一种包交换协议,它完成寻址和路由选择功能;传输控制协议(TCP)负责数据从某个节点到另一节点的可靠传输,它是一种基于连接的协议。由于TCP/IP的开发早于OSI模型的开发,它与七层OSI模型的各层不完全匹配,
TCP/IP分为四层,各层的功能以及与OSI模型的对应关系参见表35。

4
创建信息网络系统时最常见的问题是硬件不兼容和软、硬件之间不兼容或升级后的软件与原有硬件不兼容,因此,兼容性是必须在设计之初就要充分考虑的问题。
5
可扩展性是指软、硬件的配置应留有适当的余量,以适应未来网络用户增加的需要,如布线、集线器/交换机端口、机柜和软件容量等。
6
每个用户都有其特定的网络应用需求,只有对特定用户充分调查了解并进行需求分析后,才能设计出满足用户在网络应用、网络管理、安全性和对未来计划实施等方面的需求。
7
信息网络应用和技术的发展日新月异,网络产品不断推陈出新,因此网络的配置既要满足适用性原则,又要有一定的前瞻性,选择网络设备时应充分考虑网络可预见的应用和技术的发展趋势,在一定时期内适应这些网络应用。
19.1.3 网络逻辑设计和物理设计密不可分,其目的是一致的,两者不可脱节。